选课中心
选课中心

新准则

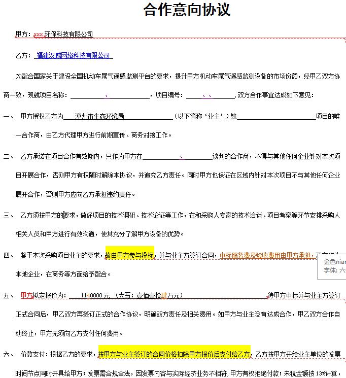
新会计准则关于销售佣金定义是什么?关于所得税前扣除规定?有以下一份合作意向协议,是否归为销售佣金?如果被认定销售佣金,如何签订才能不划为销售佣金?
查看全部收起附图 1
匿名用户 提问于 2021-09-07 10:29
我来回答
邀请讲师回答
已邀请 0
推荐回答讲师

1个回答

  • 李老师 铂略答疑讲师 2021-09-07 17:38

    您好,根据协议第五条规定,该协议应当认定为销售佣金。收入准则规定,增量成本,是指企业不取得合同就不会发生的成本,如销售佣金等。而第五条规定甲方如果与业主签订正式合同后该合同才正式生效,如果与业主未达成合作,则该合同不生效,符合准则中关于增量成本的定义。因与业主签订合同时必须是甲方签订,甲方向业主开具发票,并且支付给乙方的费用只有在甲方与业主的销售达成后根据销售金额支付,所以从销售的角度考虑,无论合同如何签订,实质上都会被认定为销售佣金。可以考虑签订乙方向甲方提供技术服务支持,甲方根据一定标准支付乙方技术服务费协议。

相关问答

  • 于老师 工商管理硕士

    需要按照独立公允原则处理。比如甲公司、乙公司是关联企业;甲公司借了2个亿给乙公司,没有收利息,银行贷款利率4%,那就视为甲公司收到800万的利息,缴纳企业所得税。当然,如果双方税负完全相同。就是说,比如两个公司这年分别交了2000万的企业所得税;那可以不用调整。因为税收整体没有损失,一边多交,另一边就少交。

    但是,如果双方税负不同,比如甲公司盈利、乙公司亏损,就必须进行纳税调整了。因为甲公司收了利息,需要交税;乙公司支付利息,还是亏损,这样税收整体就影响了。

    税务合规与筹划
    1个回答2026-03-15 09:21
  • 于老师 工商管理硕士

    预收款不发生增值税纳税义务。发货时一并确认即可。根据《中华人民共和国增值税法实施条例》第三十九条规定,增值税法第二十八条第一款第一项所称收讫销售款项,是指纳税人发生应税交易过程中或者完成后收到款项;取得销售款项索取凭据的当日,是指书面合同确定的付款日期,未签订书面合同或者书面合同未确定付款日期的,是指应税交易完成的当日,即货物发出、服务完成、金融商品所有权转移、无形资产转让完成或者不动产转让完成的当日。

    税务合规与筹划
    2个回答2026-03-13 18:45
  • 于老师 工商管理硕士

    按照“财政部 税务总局公告2026年第9号”附件2《销售服务、无形资产、不动产注释》相关定义:

    无运输工具承运业务,按照交通运输服务缴纳增值税。

    无运输工具承运业务,是指经营者以承运人身份向托运人或旅客提供运输服务,收取运费并承担承运人责任,然后委托实际承运人完成运输服务的经营活动。

    如果业务真实,依照税法规定如实申报纳税,那也不会涉及税务问题。

    税务合规与筹划
    1个回答2026-03-13 17:26
  • 没有找到问题?

    可点击下方按钮直接提问

    我要提问
    VIP会员专享
    本功能为VIP会员专享,您的免费提问体验次数已经用完。

    铂略VIP会员权限

    • 直播课、视频课、课堂笔记免费看
    • 线下课在线转播免费看
    • 全国财税精英免费为您提供在线答疑、电话答疑服务
    更多会员权益,等您发现,马上 了解会员方案联系客服
      VIP会员专享
      本功能为VIP会员专享,您目前无法使用该功能。

      铂略VIP会员权限

      • 直播课、视频课、课堂笔记免费看
      • 线下课在线转播免费看
      • 全国财税精英免费为您提供在线答疑、电话答疑服务
      更多会员权益,等您发现,马上 了解会员方案联系客服
      没有账号?立即注册
      提示

      重置密码成功

      已重置该账号登录密码
      确定
      提示

      短信验证码发送成功

      验证码已发送到您的手机,请查看手机短信后填写。
      (短信验证码30分钟内有效)
      确定
      提示

      邮箱验证码发送成功

      验证码已发送到您的邮箱,请
      (短信验证码30分钟内有效)
      确定
      选择登录账号

      该手机号对应多个账号,请选择

      选好了,确认登录
      提示

      一个铂略账号只能关联绑定一个微信账号。
      您的铂略账号已关联绑定过其他微信账号,您可登录铂略PC官网、
      APP或拨打铂略客服电话(400-616-3899)解除绑定。解除绑定
      后,请再与当前微信账号进行绑定。

      知道了
      提示

      一个铂略账号只能关联绑定一个QQ账号。
      您的铂略账号已关联绑定过其他QQ账号,您可登录铂略PC官网、
      APP或拨打铂略客服电话(400-616-3899)解除绑定。解除绑定
      后,请再与当前QQ账号进行绑定。

      知道了
      提示

      一个铂略账号只能关联绑定一个新浪账号。
      您的铂略账号已关联绑定过其他新浪账号,您可登录铂略PC官网、
      APP或拨打铂略客服电话(400-616-3899)解除绑定。解除绑定
      后,请再与当前新浪账号进行绑定。

      知道了
      提示

      一个铂略账号只能关联绑定一个手机号码。
      您的铂略账号已关联绑定过其他手机号码,您可登录铂略PC官网、
      APP或拨打铂略客服电话(400-616-3899)解除绑定。解除绑定
      后,请再与当前手机号码进行绑定。

      知道了
      360浏览器谷歌浏览器

      学习时长规则说明

      1、学习时长指用户看课所用的实际时间,也就是说一个用户一天的学习时长最多为24小时。

      2、一个用户一天中的同一时刻如果播放多门课,只有最先进入的一门课计入该时刻的学习时长,如例1。

      3、用户倍速播放时产生的学习时长以实际时间为准,如例2。

      例1:用户某天9点到10点在PC上看了A课,9点30分到10点30分在手机上看了B课,那么学习时长为1.5小时,其中A课1小时,B课0.5小时。

      例2:用户以2倍速观看了1小时的课程,那么学习时长为0.5小时。

      *学习任务的完成情况统计与学习时长无关,是以在整个课程内容中,已观看部分的覆盖情况来判定的。
      • APP下载
      APP

      Android/iOS

      微信分享

      打开微信扫一扫,点击弹出
      页面右上角的分享按钮,
      即可分享给朋友~