选课中心
选课中心

合同内容怎么签订才能用总额法确认收入

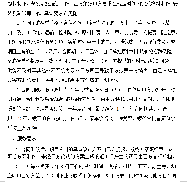
本公司中了一个物料采购的标,但是本公司不具备此类物料制作资质,中标后物料交由第三方执制作,与第三方合同签订内容如下,审计认为该项业务按净额法确认收入,那么怎样修改合同内容,才能用总额法确认收入
查看全部收起附图 2
匿名用户 提问于 2025-12-10 09:53
我来回答
邀请讲师回答
已邀请 0
推荐回答讲师

1个回答

  • 于老师 工商管理硕士 2025-12-10 11:34

    关于总额法还是净额法,在于销售主体的确认,也就是说,您公司是作为销售方还是中间方承担责任。这儿有个非常重要、关键的信息,“本公司不具备此类物料制作资质”,那这个从法律上就无法承担作为销售主体的责任。我想审计的观点,很可能就是基于此了。这才是关键之处,而非如何修改合同——得使本公司取得相应资质才行。

    个人观点,仅供参考。

相关问答

  • 高老师 知名集团投资总监

    1、海南成立公司,没有门槛限制。实行自主申报登记制度,全程电子化办理,登记机关对申请材料实行形式审查。名称、住所(经营场所)均可自主申报。一般公司无最低注册资本限制,实行认缴制。但特别要求企业在海南实质性运营。这意味着企业的实际管理机构需设在海南,并对生产经营、人员、财务、财产等实施实质性全面管理和控制

    2、当前海南自由贸易港实施的企业所得税优惠政策主要依据《财政部税务总局关于海南自由贸易港企业所得税优惠政策的通知》(财税〔2020〕31号)、《财政部税务总局关于延续实施海南自由贸易港企业所得税优惠政策的通知》(财税〔2025〕3号),该项优惠政策延续执行至2027年12月31日。具体包括以下三项政策: 一是鼓励类产业企业减按15%税率征收企业所得税。其中,鼓励类产业企业是指以海南自由贸易港鼓励类产业目录中规定的产业项目为主营业务,且其主营业务收入占企业收入总额60%以上的企业。《海南自由贸易港鼓励类产业目录(2024年本)》自2024年3月1日起实施,包括《产业结构调整指导目录》《鼓励外商投资产业目录》和《海南自由贸易港新增鼓励类产业目录》三个目录。上述目录在政策执行期限内修订的,自修订版实施之日起按新版本执行。实质性运营是指企业的实际管理机构设在海南自由贸易港,并对企业生产经营、人员、财务、财产等实施实质性全面管理和控制。不符合实质性运营的企业,不得享受优惠。 二是对在海南自由贸易港设立的旅游业、现代服务业、高新技术产业企业新增境外直接投资取得的所得,免征企业所得税。 三是对在海南自由贸易港设立的企业,新购置(含自建、自行开发)固定资产或无形资产,单位价值不超过500万元(含)的,允许一次性计入当期成本费用在计算应纳税所得额时扣除,不再分年度计算折旧和摊销;新购置(含自建、自行开发)固定资产或无形资产,单位价值超过500万元的,可以缩短折旧、摊销年限或采取加速折旧、摊销的方法。

    个税政策依据:海南省财政厅等五部门关于落实海南自由贸易港个人所得税优惠政策有关事项的公告(2025年第24号)、《海南省人民政府关于印发海南自由贸易港享受个人所得税优惠政策高端紧缺人才清单管理办法的通知》(琼府〔2025〕43号),可以享受个人所得税实际税负超过15%的部分予以免征。

    3、企业所得税:鼓励类产业企业减按15%税率征收企业所得税

    会计准则
    1个回答2025-12-11 14:26
  • 宏老师 企业财务管理专家

    5401,5402,5403仅用于煤炭企业作为施工方,承接外部工程(如对外承包矿井建设、巷道修缮、土石方工程等),不适用于自身生产。

    企业自身发生的施工费用应在“在建工程”科目归集,竣工后计入“固定资产”,之后通过折旧形式计入煤炭成本。

    会计准则
    1个回答2025-12-11 14:06
  • 于老师 工商管理硕士

    一、各科目余额对冲即可

    借:租赁负债——租赁付款额

           使用权资产累计折旧

    借或贷:资产处置损益

      贷:使用权资产

             租赁负债——未确认融资费用

    二、押金结转营业外支出,无需开具发票(因为租赁合同结束而不退)。

    三、在租赁3年之间,必有税会差异产生(比如税法折旧与会计折旧、未确认融资费用处理),则此时终止租赁,则应将尚未转回之税会差异一并调整。

    确实,这个业务比较复杂。若有必要,您可提供对于这个业务之间已经做的会计及税务处理(必须提供全面,否则后续就会出错),然后我根据您已做处理,再帮您看看现在具体情况。

    会计准则 税务合规与筹划 发票
    1个回答2025-12-11 14:05
  • 没有找到问题?

    可点击下方按钮直接提问

    我要提问
    VIP会员专享
    本功能为VIP会员专享,您的免费提问体验次数已经用完。

    铂略VIP会员权限

    • 直播课、视频课、课堂笔记免费看
    • 线下课在线转播免费看
    • 全国财税精英免费为您提供在线答疑、电话答疑服务
    更多会员权益,等您发现,马上 了解会员方案联系客服
      VIP会员专享
      本功能为VIP会员专享,您目前无法使用该功能。

      铂略VIP会员权限

      • 直播课、视频课、课堂笔记免费看
      • 线下课在线转播免费看
      • 全国财税精英免费为您提供在线答疑、电话答疑服务
      更多会员权益,等您发现,马上 了解会员方案联系客服
      没有账号?立即注册
      提示

      重置密码成功

      已重置该账号登录密码
      确定
      提示

      短信验证码发送成功

      验证码已发送到您的手机,请查看手机短信后填写。
      (短信验证码30分钟内有效)
      确定
      提示

      邮箱验证码发送成功

      验证码已发送到您的邮箱,请
      (短信验证码30分钟内有效)
      确定
      选择登录账号

      该手机号对应多个账号,请选择

      选好了,确认登录
      提示

      一个铂略账号只能关联绑定一个微信账号。
      您的铂略账号已关联绑定过其他微信账号,您可登录铂略PC官网、
      APP或拨打铂略客服电话(400-616-3899)解除绑定。解除绑定
      后,请再与当前微信账号进行绑定。

      知道了
      提示

      一个铂略账号只能关联绑定一个QQ账号。
      您的铂略账号已关联绑定过其他QQ账号,您可登录铂略PC官网、
      APP或拨打铂略客服电话(400-616-3899)解除绑定。解除绑定
      后,请再与当前QQ账号进行绑定。

      知道了
      提示

      一个铂略账号只能关联绑定一个新浪账号。
      您的铂略账号已关联绑定过其他新浪账号,您可登录铂略PC官网、
      APP或拨打铂略客服电话(400-616-3899)解除绑定。解除绑定
      后,请再与当前新浪账号进行绑定。

      知道了
      提示

      一个铂略账号只能关联绑定一个手机号码。
      您的铂略账号已关联绑定过其他手机号码,您可登录铂略PC官网、
      APP或拨打铂略客服电话(400-616-3899)解除绑定。解除绑定
      后,请再与当前手机号码进行绑定。

      知道了
      360浏览器谷歌浏览器

      学习时长规则说明

      1、学习时长指用户看课所用的实际时间,也就是说一个用户一天的学习时长最多为24小时。

      2、一个用户一天中的同一时刻如果播放多门课,只有最先进入的一门课计入该时刻的学习时长,如例1。

      3、用户倍速播放时产生的学习时长以实际时间为准,如例2。

      例1:用户某天9点到10点在PC上看了A课,9点30分到10点30分在手机上看了B课,那么学习时长为1.5小时,其中A课1小时,B课0.5小时。

      例2:用户以2倍速观看了1小时的课程,那么学习时长为0.5小时。

      *学习任务的完成情况统计与学习时长无关,是以在整个课程内容中,已观看部分的覆盖情况来判定的。
      • APP下载
      APP

      Android/iOS

      微信分享

      打开微信扫一扫,点击弹出
      页面右上角的分享按钮,
      即可分享给朋友~