选课中心
选课中心

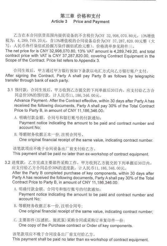
合同性质及增值税纳税时点

老师,我有一销售合同,附件为合同付款节点,请帮我分析下这个合同属于预收款合同还是分期收款合同,增值税纳税时点分别在什么时候(假设不考虑先开票的情况)
查看全部收起附图 3四川 成都
曾萍 提问于 2025-12-31 17:12
我来回答
邀请讲师回答
已邀请 0
推荐回答讲师

1个回答

  • 于老师 工商管理硕士 2025-12-31 17:31

    通常,虽然付款分开进行,但对于设备销售而言,发票则应一并开具(总不能今天开0.25台,明天开0.36天吧)。因此您虽然“假设不考虑先开票的情况”,但这个问题不可能回避此“假设”。

    我们来看税法:

    《中华人民共和国增值税法》第二十八条 增值税纳税义务发生时间,按照下列规定确定:

    (一)发生应税交易,纳税义务发生时间为收讫销售款项或者取得销售款项索取凭据的当日;先开具发票的,为开具发票的当日。

    《中华人民共和国增值税法实施条例》第三十九条 增值税法第二十八条第一款第一项所称收讫销售款项,是指纳税人发生应税交易过程中或者完成后收到款项;取得销售款项索取凭据的当日,是指书面合同确定的付款日期,未签订书面合同或者书面合同未确定付款日期的,是指应税交易完成的当日,即货物发出、服务完成、金融商品所有权转移、无形资产转让完成或者不动产转让完成的当日。

    也就是说,对于这个业务,其增值税纳税义务发生以如下孰先原则:

    一、开票;

    二、收款(但不包括预收款);

    三、合同约定付款日期;

    四、货物发出。

    以上四项,哪个在前,就依哪个发生增值税纳税义务。

相关问答

  • 于老师 工商管理硕士

    确实如此。

    新税法只设置了3%征收率,且未留下“兜底”或者授权条款,下位法自然无权新设。而今天刚发布的“财政部 税务总局公告2025年第17号”则将个人销售住房增值税改为“3%征收率”,以此也可证实。

    税务合规与筹划
    1个回答2025-12-30 22:23
  • 于老师 工商管理硕士

    可以免征增值税。

    财税〔2001〕121号明确,单一大宗饲料(含草饲料)在流通环节可免征增值税;财税〔2001〕82号规定进口符合范围的饲料免征进口环节增值税 。

    谨慎起见,您也可直接与主管税务机关沟通、确认一下。

    税务合规与筹划
    1个回答2025-12-30 19:24
  • 高老师 知名集团投资总监

    前提是您先要确定是退票费还是违约金。如果是中介公司收取的退票费,那是需要给您提供发票的,为客户办理退票而向客户收取的退票费、手续费等收入,按照“其他现代服务”缴纳增值税。

    账务处理上退票费可以计入差旅费或者办公费科目。属于与企业取得收入相关合理的支出,可以税前扣除。

    如果是违约金,那么对方不能开具发票,您取得收据可以作为税前扣除凭证,计入营业外支出科目。

    税务合规与筹划
    1个回答2025-12-30 15:05
  • 没有找到问题?

    可点击下方按钮直接提问

    我要提问
    VIP会员专享
    本功能为VIP会员专享,您的免费提问体验次数已经用完。

    铂略VIP会员权限

    • 直播课、视频课、课堂笔记免费看
    • 线下课在线转播免费看
    • 全国财税精英免费为您提供在线答疑、电话答疑服务
    更多会员权益,等您发现,马上 了解会员方案联系客服
      VIP会员专享
      本功能为VIP会员专享,您目前无法使用该功能。

      铂略VIP会员权限

      • 直播课、视频课、课堂笔记免费看
      • 线下课在线转播免费看
      • 全国财税精英免费为您提供在线答疑、电话答疑服务
      更多会员权益,等您发现,马上 了解会员方案联系客服
      没有账号?立即注册
      提示

      重置密码成功

      已重置该账号登录密码
      确定
      提示

      短信验证码发送成功

      验证码已发送到您的手机,请查看手机短信后填写。
      (短信验证码30分钟内有效)
      确定
      提示

      邮箱验证码发送成功

      验证码已发送到您的邮箱,请
      (短信验证码30分钟内有效)
      确定
      选择登录账号

      该手机号对应多个账号,请选择

      选好了,确认登录
      提示

      一个铂略账号只能关联绑定一个微信账号。
      您的铂略账号已关联绑定过其他微信账号,您可登录铂略PC官网、
      APP或拨打铂略客服电话(400-616-3899)解除绑定。解除绑定
      后,请再与当前微信账号进行绑定。

      知道了
      提示

      一个铂略账号只能关联绑定一个QQ账号。
      您的铂略账号已关联绑定过其他QQ账号,您可登录铂略PC官网、
      APP或拨打铂略客服电话(400-616-3899)解除绑定。解除绑定
      后,请再与当前QQ账号进行绑定。

      知道了
      提示

      一个铂略账号只能关联绑定一个新浪账号。
      您的铂略账号已关联绑定过其他新浪账号,您可登录铂略PC官网、
      APP或拨打铂略客服电话(400-616-3899)解除绑定。解除绑定
      后,请再与当前新浪账号进行绑定。

      知道了
      提示

      一个铂略账号只能关联绑定一个手机号码。
      您的铂略账号已关联绑定过其他手机号码,您可登录铂略PC官网、
      APP或拨打铂略客服电话(400-616-3899)解除绑定。解除绑定
      后,请再与当前手机号码进行绑定。

      知道了
      360浏览器谷歌浏览器

      学习时长规则说明

      1、学习时长指用户看课所用的实际时间,也就是说一个用户一天的学习时长最多为24小时。

      2、一个用户一天中的同一时刻如果播放多门课,只有最先进入的一门课计入该时刻的学习时长,如例1。

      3、用户倍速播放时产生的学习时长以实际时间为准,如例2。

      例1:用户某天9点到10点在PC上看了A课,9点30分到10点30分在手机上看了B课,那么学习时长为1.5小时,其中A课1小时,B课0.5小时。

      例2:用户以2倍速观看了1小时的课程,那么学习时长为0.5小时。

      *学习任务的完成情况统计与学习时长无关,是以在整个课程内容中,已观看部分的覆盖情况来判定的。
      • APP下载
      APP

      Android/iOS

      微信分享

      打开微信扫一扫,点击弹出
      页面右上角的分享按钮,
      即可分享给朋友~