选课中心
选课中心

这个工程在增值税上是销售设备带安装调试服务按13%纳税,还是工程设备的拆装按建筑服务9%。

这个工程在增值税上是销售设备带安装调试服务按13%纳税,还是工程设备的拆装按建筑服务9%。
看起来是采购合同 但是我们签订的税率是个9%的建筑安装。我一下子又陷入了经济实质的怪圈。
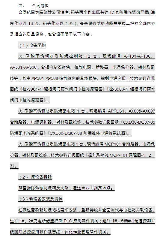
查看全部收起附图 1
Frederic Kitto 提问于 2026-01-05 10:56
我来回答
邀请讲师回答
已邀请 0
推荐回答讲师

1个回答

  • 高老师 知名集团投资总监 2026-01-05 11:01

    个人理解您这个合同内容要区分:新设备的采购及安装调试属于一个混合销售行为,按增值税法以应税交易的主要业务来决定适用税率,我理解主要业务是销售设备,税率是13%;另外拆除旧设备和采购新设备不属于一项应税交易,应该和新设备采购分别计税,这个属于建筑服务,税率为9%。

    业务相对复杂,尤其是刚执行增值税法,建议和税务部门沟通确认一下。

相关问答

  • 高老师 知名集团投资总监

    不需要再摊销了,按处置时账面净值结转损益即可。

    会计准则
    1个回答2026-01-05 21:27
  • 高老师 知名集团投资总监

    与研发活动直接相关的其他费用,如技术图书资料费、资料翻译费、专家咨询费、高新科技研发保险费,研发成果的检索、分析、评议、论证、鉴定、评审、评估、验收费用,知识产权的申请费、注册费、代理费,差旅费、会议费等。

    如果属于申请费用,可以计入研发费用,且属于研发加计扣除的其他费用。

    税务合规与筹划
    1个回答2026-01-05 16:57
  • 高老师 知名集团投资总监

    需要,按照建筑工程合同缴纳印花税。

    税务合规与筹划
    1个回答2026-01-05 16:51
  • 没有找到问题?

    可点击下方按钮直接提问

    我要提问
    VIP会员专享
    本功能为VIP会员专享,您的免费提问体验次数已经用完。

    铂略VIP会员权限

    • 直播课、视频课、课堂笔记免费看
    • 线下课在线转播免费看
    • 全国财税精英免费为您提供在线答疑、电话答疑服务
    更多会员权益,等您发现,马上 了解会员方案联系客服
      VIP会员专享
      本功能为VIP会员专享,您目前无法使用该功能。

      铂略VIP会员权限

      • 直播课、视频课、课堂笔记免费看
      • 线下课在线转播免费看
      • 全国财税精英免费为您提供在线答疑、电话答疑服务
      更多会员权益,等您发现,马上 了解会员方案联系客服
      没有账号?立即注册
      提示

      重置密码成功

      已重置该账号登录密码
      确定
      提示

      短信验证码发送成功

      验证码已发送到您的手机,请查看手机短信后填写。
      (短信验证码30分钟内有效)
      确定
      提示

      邮箱验证码发送成功

      验证码已发送到您的邮箱,请
      (短信验证码30分钟内有效)
      确定
      选择登录账号

      该手机号对应多个账号,请选择

      选好了,确认登录
      提示

      一个铂略账号只能关联绑定一个微信账号。
      您的铂略账号已关联绑定过其他微信账号,您可登录铂略PC官网、
      APP或拨打铂略客服电话(400-616-3899)解除绑定。解除绑定
      后,请再与当前微信账号进行绑定。

      知道了
      提示

      一个铂略账号只能关联绑定一个QQ账号。
      您的铂略账号已关联绑定过其他QQ账号,您可登录铂略PC官网、
      APP或拨打铂略客服电话(400-616-3899)解除绑定。解除绑定
      后,请再与当前QQ账号进行绑定。

      知道了
      提示

      一个铂略账号只能关联绑定一个新浪账号。
      您的铂略账号已关联绑定过其他新浪账号,您可登录铂略PC官网、
      APP或拨打铂略客服电话(400-616-3899)解除绑定。解除绑定
      后,请再与当前新浪账号进行绑定。

      知道了
      提示

      一个铂略账号只能关联绑定一个手机号码。
      您的铂略账号已关联绑定过其他手机号码,您可登录铂略PC官网、
      APP或拨打铂略客服电话(400-616-3899)解除绑定。解除绑定
      后,请再与当前手机号码进行绑定。

      知道了
      360浏览器谷歌浏览器

      学习时长规则说明

      1、学习时长指用户看课所用的实际时间,也就是说一个用户一天的学习时长最多为24小时。

      2、一个用户一天中的同一时刻如果播放多门课,只有最先进入的一门课计入该时刻的学习时长,如例1。

      3、用户倍速播放时产生的学习时长以实际时间为准,如例2。

      例1:用户某天9点到10点在PC上看了A课,9点30分到10点30分在手机上看了B课,那么学习时长为1.5小时,其中A课1小时,B课0.5小时。

      例2:用户以2倍速观看了1小时的课程,那么学习时长为0.5小时。

      *学习任务的完成情况统计与学习时长无关,是以在整个课程内容中,已观看部分的覆盖情况来判定的。
      • APP下载
      APP

      Android/iOS

      微信分享

      打开微信扫一扫,点击弹出
      页面右上角的分享按钮,
      即可分享给朋友~