01
问题的提出
破产企业以自身股权抵债是破产重整企业的一种重要债权清偿方案。相关数据统计,2024年经法院裁定批准重整计划的11家上市公司均采用了以股抵债方式,且抵债股权的定价明显高于重整过程中第三方投资人取得股权价格,产业投资人受让转增股票价格平均为债权人以股抵债价格的19%,财务投资人受让转增股票价格平均为债权人以股抵债价格的25%[1]。
以股抵债价格之所以如此之高,多半也是无奈之举:一方面,债权人如不接受以股抵债,导致进入破产清算程序,也只能接受债权损失,很多时候虽然不见得放长线就能钓到大鱼,但“以时间换空间”的选择往往不会被那么轻易的抛弃;另一方面,如果破产重整企业按较低的股价来抵债,往往难以偿还全部债务,为顺利开展重整、吸引外部投资,未被清偿的债务就需债权人豁免,这会导致破产企业需确认所得,进而产生额外的税收债务,理论上这笔税款还应作为共益债,清偿优先级反而更高,这自然是重整各方都不希望看到的结果。因此,已经身处“坑”内的债权人们,通常情况下都会接受一个把抵债股价定得较高的重整方案,“坑”外的投资人们才可能愿意入“坑”。
那么,如此悬殊的价格差异,会否引发税法上对投资人受让股价合理性的挑战呢?举个例子——
破产企业以10元/股的价格(“坑内价”)发行新股给债权人偿还债务,同时,外部投资人以5元/股的价格(“坑外价”)受让老股。面对相差一倍的价格,哪笔交易的价格为公允价格?老股东以5元/股的价格向外部投资人转让老股,是否会因为低于10元/股的抵债价格而被认定为“计税依据明显偏低,且无正当理由”,从而触发税务机关的价格核定权?
02
价格核定权的税法规范及适用逻辑
关于税务机关的价格核定权,不管是具有普适性的税收征管法,还是部分实体税种法,都或多或少做了相关规定。新近出台的《增值税法》更是为了使核定权更加完整,在原有的基础上规定了对价格明显偏高的核定权。于是在这种情况下,还不排除未来债权人所在的税务局在债权人要扣除股权转让成本时以受让价格明显偏高(明显高于投资人价格)要求调整价格。双向核定,税收利益不同就会带来认定的不同。
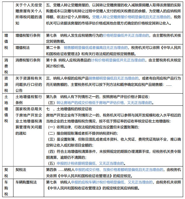
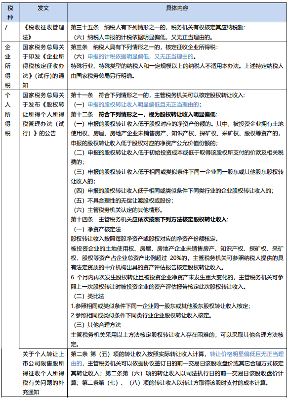
通过附件表格(见文末)可见,对这一问题规定相对细致的是《国家税务总局关于发布〈股权转让所得个人所得税管理办法(试行)〉的公告》(“67号公告”) 。67号公告第12条对股权转让收入“明显偏低”的认定标准和第14条税务机关核定股权转让收入的方法之间,是相互呼应、相辅相成的——第12条第1项股权转让收入低于股权对应的净资产公允价值的份额,对应着第14条的净资产核定法;第12条第3、4项股权转让收入低于可比条件下的其他股权转让收入,对应着第14条的类比法。对于第14条规定的核定方法有无适用上的先后顺序,尚存争议,例如67号的官方解读就认为应优先适用净资产核定法[2],鉴于这一问题并不影响本文讨论的问题,故我们在此不对该问题进行深入探讨。
关于净资产核定法
从67号公告第12条第1项的用词中可以读出,采用净资产核定法,关键是要确认“股权对应的净资产公允价值份额”。至于公允价值如何确定,67号公告和税收征管法则无进一步规定。对此可以参考税法上的其他规则以及会计准则和评估准则的规定:
-
《企业所得税法实施条例》第13条第2款明确规定,“公允价值,是指按照市场价格确定的价值。”
-
《企业会计准则第39号——公允价值计量》第8条规定,“企业以公允价值计量相关资产或负债,应当假定市场参与者在计量日出售资产或者转移负债的交易,是在当前市场条件下的有序交易。有序交易,是指在计量日前一段时期内相关资产或负债具有惯常市场活动的交易。”
-
《资产评估价值类型指导意见》第4条规定,“市场价值是指自愿买方和自愿卖方在各自理性行事且未受任何强迫的情况下,评估对象在评估基准日进行正常公平交易的价值估计数额。”
可见,不管是在税法上还是会计、评估上,“公允价值”通常以“市场价格”的形式表现出来。之所以市场价格可以构成公允价格,是因为市场价格是双方在信息对称的基础上、按照独立交易原则达成的价格共识,是双方意思自治的结果,在反映了商品或服务价值的同时,也间接地反映了纳税人真实的负税能力。这一点,最高院在“德发案”中也已表达了相同的观点:“依照法定程序进行的拍卖活动,由于经过公开、公平的竞价,不论拍卖成交价格的高低,都是充分竞争的结果,较之一般的销售方式更能客观地反映商品价格,可以视为市场的公允价格。如果没有法定机构依法认定拍卖行为无效或者违反拍卖法的禁止性规定,原则上税务机关应当尊重作为计税依据的拍卖成交价格,不能以拍卖价格明显偏低为由行使核定征收权。”
正因如此,我们一贯主张,税务机关在对待非关联方之间的独立交易时,应该尊重自由市场上形成的价格,除非有充分证据表明存在影响公允定价的因素,否则在价格核定权行使上采取审慎的态度。(参见我们此前的文章:《我心目中的德发案判决——花字1号虚拟判决》《再论德发案与征管法三十五条——与国庆兄商榷》)
关于类比法
采用类比法的核心则是要确定可比性,以及影响可比与否的事实因素有哪些。不管是67号公告第12条还是第14条,都在强调可比交易是在“相同或类似条件”下进行的。但遗憾的是,67号公告没能像转让定价调查调整有关规则那样再往前迈一步,即规定在进行可比性分析时应该考虑的具体因素。但至少,基于对“可比性”的通常理解,应当可以形成基本共识的是,交易方式、交易目的等都是影响可比性的重要因素。
以股权转让和增资为例,股转转让着眼于当下的定价,而增资一般在公司当期净资产价值的基础上还要再结合公司未来发展预期等因素综合确定,二者在交易方式和交易目的上都有所不同,因此,一般情况下,不应直接用投资人增资的估值来衡量股权转让价格是否明显偏低。进一步地,即使都是增资,也不一定具备可比性,比如通常情况下,产业投资人认购增发股份的价格会比财务投资人低,因为二者的交易目的和条件也不一样。
而破产本身的条件就决定了这样的特殊环境下,谈判地位带来的价格差异天然具有合理性,这样会不会导致价格的比较陷入不可知论?某种程度上这就是对税务主管机关智慧的考量了,如何合理的识别一个合理性的价格,其实并非主要关注价格本身,而是重点在于关注双方有无特殊关系,有无存在隐藏交易(比如阴阳合同或资金回流)。在合理认定价格的基础上,如果出现了故意制造的信息不对称,用偷税的惩罚机制加以制约是相对任意采用价格核定的更优解。
小结
我们可以把以上两种方法适用当中的焦点问题综合起来看:首先,第三方交易的市场价格通常应被认可为公允的价格;其次,由于可比性上差异,市场其实可以根据交易方式、目的、背景等不同,划分出多个细分市场,只能在特定的市场环境下判断价格是否公允,反言之,在进行可比性分析时,一定不能脱离交易所处的具体市场条件。
因此,同一时空条件下不同市场可以形成不同的市场价格,且这些价格都可能可以构成税法上不应受到价格核定权挑战的公允价格。
03
破产重整“坑内价”不应成为
“坑外价”核定的标准
回到开头破产重整的案例,我们认为,不管是按照净资产核定法的适用逻辑还是按照类比法的适用逻辑,5元/股的“坑外价”都存在不被行使价格核定权的合理基础。
实践中,在重整中引进的投资人一般是独立第三方,投资人能够接受的“坑外价”是其充分考虑破产企业现状、经营风险和剩余价值预期收益之后衡量出的价值,反映了市场对破产企业股权价值的真实评估,这种独立的第三方交易结果应该得到税法的尊重。如前所述,对此,除非已经有充分理由认为存在的特殊关系会影响交易价格的公允性,否则税法一般不应当做出重新核定。相较而言,“坑内价”在形成过程中必然经过司法裁定,形成的价格多少具有司法干预色彩。虽说债权人会议表决通过重整方案是“坑内价”最终确定的前提,但表决的实际决策幅度不可避免地被限制在一个无奈的范围内——如果不接受较高的以股抵债价格,债权可能就实现不了;接受较高的以股抵债价格,还可以期待一波未来破产重整企业股权价值的上升——这本来也是为什么 “坑内价”一般要远高于“坑外价”的原因。
可见,两种价格并不具有可比性:“坑外价”是真正的市场价格,完全是意思自治的产物;“坑内价”姑且也被称为是一个市场价格,但综合考虑交易方式的不同(债转股和受让股权不同),价格形成机制的不同(既然是表决,总有少数服从多数的不完全自由意志),交易目的的不同(坑内的人想出去、坑外的人想进来),亦不可否认二者是两个不同的市场中各自形成的市场价格。
所以,在开头举的例子中,10元/股的“坑内价”和5元/股的“坑外价”,都是在特定的条件下形成的公允价格,特别是在5元/股的价格从评估的角度根据破产企业净资产价值的实际情况足以被支撑的情况下,完全存在不被重新核定的合理基础。从法律形式上看,这两个价格如果也都是在市场条件下被法院裁定认可的价格,税务机关也应该以此为基础不再使用价格核定权,否则就会造成新的法律冲突导致市场的不稳定。
当然,我们希望或者我们认为,上述价格的形成应该是主要依赖市场机制的,如果价格形成中本身就有行政的干扰,比如政府在破产重整中的非市场行为,那么自当另行判断。
04
余论
破产重整过程中之所以会产生上述争议,是因为税法对“价格明显偏低”的应用目的和评判标准缺乏明确规定。价格明显偏低或者偏高又缺乏合理理由的核定原本主要是为了防止阴阳合同或串通交易下的价格变化而产生的,因为完全的独立交易理论上不应该受制于价格调整机制。
跳出规则和具体场景,从历史发展的视角出发多说两句:当初征管法引入价格核定权条款,主要是基于当时历史条件下国家税收利益和征管成本的考虑,受征管条件限制而在特定情况下赋予税务机关的特殊征管权力。二十多年来,该条款虽然在保障国家税收利益实现方面起到了积极作用,但不可否认也在一定程度上影响了市场交易经济结果的安定性。现如今,随着金税四期系统的全面应用和各部门之间的信息共享,税收征管效率、价格形成机制的透明度相对于征管法初订时已经得到显著提升,价格核定权条款是否还有存在的必要,不无疑问。未来,如何规范适用程序和举证责任,如何实现“赋权”和“限权”之间的平衡,都是值得进一步探讨的话题。
如前所述,价格调整机制的另一个问题是方法的适用,如果不能参照关联交易的定价,或者考虑到关联定价本身缺乏的稳定性,方法本身的透明和可信就都是问题。遗憾的是,《增值税法》仍然没有明确“明显偏高”“明显偏低”的判断标准,也未明确对销售额调整应当遵循的基本方法,双向调整本身反而可能制造出更多的法律冲突。在现实中,交易双方的税务机关可能对同一价格做出完全相反的认定,就如坑内和坑外的税务机关那样。我们期待着对此的进一步明确,哪怕只是对可比要求的进一步说明。
附件


注释
[1] 参见:《申林平:中国上市公司破产重整2024年度报告》。
[2] 关于《股权转让所得个人所得税管理办法》的解读根据《办法》第十四条有关规定,主管税务机关在对股权转让收入进行核定时,必须按照净资产核定法、类比法、其他合理方法的先后顺序进行选择。被投资企业账证健全或能够对资产进行评估核算的,应当采用净资产核定法进行核定。被投资企业净资产难以核实的,如其股东存在其他符合公平交易原则的股权转让或类似情况的股权转让,主管税务机关可以采用类比法核定股权转让收入。以上方法都无法适用的,可采用其他合理方法。
声明:此网站所刊载文章、图片等,属于相关权利人所有,若因客观原因存在使用不当的情况,敬请与我们联系及时依法删除或修改处理。
这里有更多的财税信息、更专业的政策解读、最激烈的热点碰撞,还有海量的免费课程体验,欢迎加入财税讨论群(微信号:linkedf-fans)

