选课中心
技能路径
岗位路径
财务管理
核算与报告
内控与合规
计划与分析
成本与绩效
财务BP
资本财务
核算与报告
内控与合规
计划与分析
成本与绩效
财务BP
资本财务
会计准则
会计准则入门
会计准则解析
会计准则更新
中外会计准则对比
会计准则运用
财务会计核算
核算入门
财务报表编制
财务报表编制
内部控制
内部控制入门
内控体系与制度建设
关键业务循环内控实务
行业最佳实践
危机管理
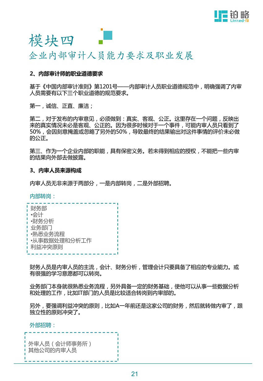
内部审计
内部审计入门
审计程序
审计实务
公司治理
ESG管理
财务分析
财务分析入门
财务指标分析
经营分析
风险与决策分析
财务报表解读
财务报告撰写与展示技巧
行业最佳实践
经销商财务管理
预算管理
预算管理入门
预算编制
预算执行与控制
预算分析与考核评价
行业最佳实践
资本性支出与投资评估
资本性支出与投资评估
《圆钱包子铺》
企业发展各阶段财务管理故事集合
管理会计工具
管理会计工具应用
费用管理
费用管理入门
费用管控实务
行业最佳实践
成本管理
成本管理入门
成本归集与核算体系
成本管控实务
行业最佳实践
SAP Concur 用户体验中心
费用管控数字化
境外费控及财税合规
医药行业费用合规管控
跨国企业费用管理本土实践
降本“峥”效
人效提升
供应链降本
【独家定制】十分管会
从财务报表到报告
降本增效成本管理
投融资管理
风险管理
现金流管理
全民带货时代的全能财务
财务共享中心的探索和创新
CFO“继承者们”的培养计划
公司IPO那些事儿
从瑞幸咖啡重获融资看企业经营的本质
从渤海银行私挪28亿存款做质押看企业资金管理
双循环大背景下,财务如何助力打造供应链竞争利器?
后疫情时代,企业财务的危机管理和运营保障
从财务视角解读新闻背后的管理奥秘
从任正非“寒气论”看企业如何“过冬”?
从暴利医美行业巨震看乱象根由
财务舞弊易发高发领域及应对措施
业财融合过程中的主导作用(财务/业务?)
业务伙伴
业财融合
财务BP
实践经验分享
危机下的财务管理
CIMA英国管理会计大师公开课
CIMA英国管理会计大师公开课
国学中的管理会计
国学中的管理会计之《孙子兵法》
信用管理
信用管理入门
信用管理体系建立
信用额度&模型
项目信用管理
经销商信用管理
信用收款技巧
信用风险防范
现金管理
现金管理入门
现金流管理
集团现金
外汇管理
资本运作
资本运作入门
新三板挂牌
上市融资
兼并购
其他融资
大话资本
房地产融资
股权架构与激励
你好!金融
你好!金融
你好!金融
听金融大咖揭秘新零售的商业逻辑
听金融大咖聊估值
听金融大咖聊TMT投资实战
听金融大咖揭秘消费品投资逻辑
医药行业投资之市场定位与市场机会
1小时搞懂信托产品
1小时搞懂指数基金
1小时搞懂公募基金
1小时搞懂私募基金
财务尽调
市场营销
金融科技
大话资本
财务必知的资本那些事儿
资本运作
袁sir读财报
企业并购重组
企业重组入门
并购重组与产业整合
重组实务
IPO那些事儿
企业上市全流程解析
股权架构与激励
股权顶层架构设计
阿甘说股权
阿土伯创业记——避开股权深坑,华丽逆袭人生
税务管理
税务合规
税务筹划
跨境税务
税务合规
税务筹划
跨境税务
新政解读
近年新政解读
历年重要政策解读
税政回顾
重要会议中税务要素
企业所得税实务
企业所得税入门
企业所得税基础
企业所得税申报
企业所得税税会差异
递延所得税
所得税汇算清缴
增值税实务
增值税入门
增值税政策热点
增值税实操
增值税会计处理
增值税申报实务
个人所得税实务
个税入门
个税政策与热点
个税实操
外籍&高净值个税筹划
个税申报
股权VS个税
个税汇算清缴
财产与行为税实务
小税种入门
小税种解析及应用
发票管理
发票基础入门
发票实务操作
发票风险管理
税务自查与稽查
企业税务自查
税局稽查
税务沟通技巧
行业案例解析
房地产行业财税实务
房地产企业财税基础
资源获取 ——拿地
价值创造 ——施工建设
价值管理 ——销售
清算、注销 &退出
融资与基金
房地产行业融资
地产行业管理实践
研发活动全流程管理
政策解读
风险管理
行业实践
新增值税法过渡期课程合辑
立法前瞻:增值税立法的筹备与完善
立法落地:新法实施后的实操要点
增值税法小课堂
税收优惠管理实务
税收优惠基础
税收优惠应用
各行业税收优惠
税收风险管理体系
税收风险实操
税务须知的法律问题
税收筹划
行业案例解析
税务战略管理
税务战略
企业税务管理
企业投资、设立与关闭
【独家定制】略晓财税
略晓财税
小剧场
翻牌时刻
以案释税
增值税法小课堂
出口退税
出口退税入门
出口退税基础
出口退税申报与核算
出口退税风险与防范
海关税务
海关税务入门
海关风险管理
进阶软技能
非居民实务
非居民入门
非贸政策
非贸实操
非贸管理
进阶软技能
反避税及转让定价
转让定价入门
转让定价政策
关联申报与同期资料
定价方法与成本分摊
转让定价调查与应对
反避税动态与管理
走出去税务
境外税务基础
境外税制介绍
行业案例分析
海外财务团队建设
企业出海财务挑战与战略定位
海外财务团队搭建
海外财务团队管理与激励
海外财务体系构建与流程管理
海外财务风险管理与合规实践
跨文化管理与团队融合
标杆企业实践与经验借鉴
战略建议
数字化转型
财务信息系统与数字化
财务共享中心
数字化应用
财务信息系统与数字化
财务共享中心
数字化应用
财务信息系统
财务信息系统
企业数据化管理体系搭建
财务共享中心
财务共享中心入门
共享中心的筹建
共享中心的运营管理
行业最佳实践
财务必会的Excel
Excel基础运用
Excel进阶运用
Excel高阶运用
财务数字化
财务机器人
财务RPA
财务数字化实践
财务数字化转型之Python
财务Python入门
财务数字化转型之Power BI
POWER BI基础运用
POWER BI操作进阶
POWER BI思维课程
POWER BI实战运用
POWER BI建模
Power BI实用小锦囊
老赵话AI
AI应用思维篇
AI携手数据分析篇
AI携手PPT工作汇报篇
AI赋能职场文案撰写篇
AI智启视界,引领视听之旅
AI影像魔法课-小白轻松上手
视频编辑篇
数据处理篇
财务人的AI课程
AI基础应用
AI+财务实践
“栋”见AI
老赵话AI
财务软技能
人际技能
职业生涯与发展
商业技能
人际技能
职业生涯与发展
商业技能
人际技能
影响力
谈判与决策
沟通与汇报技巧
情绪管理
领导力
团队与绩效管理
变革管理
连线CFO
初创企业人才流动中的法律实务
解码HR——财务管理者的人力资源课
财界领袖洞察力
财务英语
财务英语
高情商职场人
高情商职场人
解码HR——财务管理者的人力资源课
人才管理四要素之选人
人才管理四要素之育人
人才管理四要素之用人
人才管理四要素之留人
职业生涯
职业路径规划
CFO“继承者们”的培养计划
连线CFO
CFO访谈
商业技能
战略与决策
市场与法规环境
项目管理
商业案例
公司与行业案例研究
个人IP打造
袁sir读财报
财务必会的PPT
财务汇报PPT制作
【财务管理者的法律课】懂法故事汇
后疫情时代,多用工模式下的法律风险
后疫情时代,用工调整下的法律考虑
后疫情时代,企业复工必备法律工具
御敌千里之外,如何避免合同订立阶段的风险?
效力即生命,合同效力的常见风险
回归本质,合同的意义在于履行
善始者谋善终,合同的变更与终止
在意结果,更在意后果,合同的违约责任
初创企业法律实务宝典之用人篇
袁sir读财报
袁sir读财报
非财人员的财务培训
全民财务
管理者财务思维
老板财税
全民财务
管理者财务思维
老板财税
全民财务
非财人员的财务思维锻造
管理者财务思维
非财务人员必备的财务知识之企业高管
老板财税课
老板必备的财税知识
共享财务
会计核算职能
共享运营职能
共享科技职能
会计核算职能
共享运营职能
共享科技职能
会计核算
会计准则
中美会计准则
合并报表
Excel提升会计处理效率
税务申报合规
共享运营
共享中心运营管理
共享中心标杆实践
财务数字化转型工具之RPA
财务数字化转型工具之PowerBI
财务数字化转型工具之AI
财务数字化转型之企业实践与趋势
财务管理者必备软技能
共享科技
财务管理信息系统搭建
财务数字化及工具应用
项目管理
财务管理软技能之沟通与汇报
专业财务
资金管理职能
税务管理职能
内控内审职能
计划与分析职能
供应链/成本管理职能
投融管理职能
资金管理职能
税务管理职能
内控内审职能
计划与分析职能
供应链/成本管理职能
投融管理职能
资金主管/经理
现金管理
信用管理
财务数字化工具应用
沟通与汇报技巧
资金总监
现金管理
信用体系搭建
危机管理
商业技能
团队管理
税务主管/经理
税收新政
税务合规与处理
税收优惠政策
税务稽查
跨境税收主要政策与处理
进出口申报与合规处理
税务总监
税收新政
税务稽查与应对
税收优惠与税务筹划
资本税收
进出口税收管理与筹划
跨境税务处理之非贸付汇
跨境税务处理之转让定价
各国税制介绍
团队管理与领导力
内控专员
内控基础
内审实务
财务沟通
财务汇报
情绪管理
内控经理
内控实务
内审实务
财务沟通与汇报
团队绩效管理
情绪管理
内控总监
内控体系搭建
内审实务
财务影响力
团队管理
商业技能
财务分析专员
财务分析基础
财务报表解读基础
Excel基础应用
Excel进阶应用
财务沟通与汇报
财务分析经理
经营分析
风险与决策
财务分析报告
财务分析行业实践
预算管理
Excel进阶应用
PowerBI助力数据分析与呈现
沟通与汇报
财务分析总监
财务分析助力决策
预算管控
数字化工具应用之Power BI
商业技能
团队管理
财务影响力
供应链/成本经理
成本管控实务
成本管控行业实践
费用管控实务
费用管控行业实践
财务数字化工具Power BI
沟通与汇报
供应链/成本总监
成本管控实务
行业最佳实践
团队管理
财务领导力
投融资管理总监
资本运作之上市
资本运作之并购
股权架构与股权激励
其他融资
财务投资
大话资本
资本税收
商业技能
财务影响力
业务财务(BP)
财务BP
财务BP
财务BP
业财融合
财务硬实力之经营分析
财务硬实力之预算管理
财务数字化工具之Power BI
财务软实力之沟通与汇报
财务软实力之商业技能
财务影响力
国学中的管理会计-孙子兵法
首页
直播
连线CFO
税政通
大话资本
财知到
线上课
视频库
专题课
云训练营
线下课
企服
行业
医药
建工
消费
科技
能矿
证书
CIMA
DMA
IPA
管会高级
管会中级
讲师
文库
笔记
财思/税思
问答
搜索
登录
注册
选课中心
技能路径
岗位路径
财务管理
核算与报告
内控与合规
计划与分析
成本与绩效
财务BP
资本财务
核算与报告
内控与合规
计划与分析
成本与绩效
财务BP
资本财务
会计准则
会计准则入门
会计准则解析
会计准则更新
中外会计准则对比
会计准则运用
财务会计核算
核算入门
财务报表编制
财务报表编制
内部控制
内部控制入门
内控体系与制度建设
关键业务循环内控实务
行业最佳实践
危机管理
内部审计
内部审计入门
审计程序
审计实务
公司治理
ESG管理
财务分析
财务分析入门
财务指标分析
经营分析
风险与决策分析
财务报表解读
财务报告撰写与展示技巧
行业最佳实践
经销商财务管理
预算管理
预算管理入门
预算编制
预算执行与控制
预算分析与考核评价
行业最佳实践
资本性支出与投资评估
资本性支出与投资评估
《圆钱包子铺》
企业发展各阶段财务管理故事集合
管理会计工具
管理会计工具应用
费用管理
费用管理入门
费用管控实务
行业最佳实践
成本管理
成本管理入门
成本归集与核算体系
成本管控实务
行业最佳实践
SAP Concur 用户体验中心
费用管控数字化
境外费控及财税合规
医药行业费用合规管控
跨国企业费用管理本土实践
降本“峥”效
人效提升
供应链降本
【独家定制】十分管会
从财务报表到报告
降本增效成本管理
投融资管理
风险管理
现金流管理
全民带货时代的全能财务
财务共享中心的探索和创新
CFO“继承者们”的培养计划
公司IPO那些事儿
从瑞幸咖啡重获融资看企业经营的本质
从渤海银行私挪28亿存款做质押看企业资金管理
双循环大背景下,财务如何助力打造供应链竞争利器?
后疫情时代,企业财务的危机管理和运营保障
从财务视角解读新闻背后的管理奥秘
从任正非“寒气论”看企业如何“过冬”?
从暴利医美行业巨震看乱象根由
财务舞弊易发高发领域及应对措施
业财融合过程中的主导作用(财务/业务?)
业务伙伴
业财融合
财务BP
实践经验分享
危机下的财务管理
CIMA英国管理会计大师公开课
CIMA英国管理会计大师公开课
国学中的管理会计
国学中的管理会计之《孙子兵法》
信用管理
信用管理入门
信用管理体系建立
信用额度&模型
项目信用管理
经销商信用管理
信用收款技巧
信用风险防范
现金管理
现金管理入门
现金流管理
集团现金
外汇管理
资本运作
资本运作入门
新三板挂牌
上市融资
兼并购
其他融资
大话资本
房地产融资
股权架构与激励
你好!金融
你好!金融
你好!金融
听金融大咖揭秘新零售的商业逻辑
听金融大咖聊估值
听金融大咖聊TMT投资实战
听金融大咖揭秘消费品投资逻辑
医药行业投资之市场定位与市场机会
1小时搞懂信托产品
1小时搞懂指数基金
1小时搞懂公募基金
1小时搞懂私募基金
财务尽调
市场营销
金融科技
大话资本
财务必知的资本那些事儿
资本运作
袁sir读财报
企业并购重组
企业重组入门
并购重组与产业整合
重组实务
IPO那些事儿
企业上市全流程解析
股权架构与激励
股权顶层架构设计
阿甘说股权
阿土伯创业记——避开股权深坑,华丽逆袭人生
税务管理
税务合规
税务筹划
跨境税务
税务合规
税务筹划
跨境税务
新政解读
近年新政解读
历年重要政策解读
税政回顾
重要会议中税务要素
企业所得税实务
企业所得税入门
企业所得税基础
企业所得税申报
企业所得税税会差异
递延所得税
所得税汇算清缴
增值税实务
增值税入门
增值税政策热点
增值税实操
增值税会计处理
增值税申报实务
个人所得税实务
个税入门
个税政策与热点
个税实操
外籍&高净值个税筹划
个税申报
股权VS个税
个税汇算清缴
财产与行为税实务
小税种入门
小税种解析及应用
发票管理
发票基础入门
发票实务操作
发票风险管理
税务自查与稽查
企业税务自查
税局稽查
税务沟通技巧
行业案例解析
房地产行业财税实务
房地产企业财税基础
资源获取 ——拿地
价值创造 ——施工建设
价值管理 ——销售
清算、注销 &退出
融资与基金
房地产行业融资
地产行业管理实践
研发活动全流程管理
政策解读
风险管理
行业实践
新增值税法过渡期课程合辑
立法前瞻:增值税立法的筹备与完善
立法落地:新法实施后的实操要点
增值税法小课堂
税收优惠管理实务
税收优惠基础
税收优惠应用
各行业税收优惠
税收风险管理体系
税收风险实操
税务须知的法律问题
税收筹划
行业案例解析
税务战略管理
税务战略
企业税务管理
企业投资、设立与关闭
【独家定制】略晓财税
略晓财税
小剧场
翻牌时刻
以案释税
增值税法小课堂
出口退税
出口退税入门
出口退税基础
出口退税申报与核算
出口退税风险与防范
海关税务
海关税务入门
海关风险管理
进阶软技能
非居民实务
非居民入门
非贸政策
非贸实操
非贸管理
进阶软技能
反避税及转让定价
转让定价入门
转让定价政策
关联申报与同期资料
定价方法与成本分摊
转让定价调查与应对
反避税动态与管理
走出去税务
境外税务基础
境外税制介绍
行业案例分析
海外财务团队建设
企业出海财务挑战与战略定位
海外财务团队搭建
海外财务团队管理与激励
海外财务体系构建与流程管理
海外财务风险管理与合规实践
跨文化管理与团队融合
标杆企业实践与经验借鉴
战略建议
数字化转型
财务信息系统与数字化
财务共享中心
数字化应用
财务信息系统与数字化
财务共享中心
数字化应用
财务信息系统
财务信息系统
企业数据化管理体系搭建
财务共享中心
财务共享中心入门
共享中心的筹建
共享中心的运营管理
行业最佳实践
财务必会的Excel
Excel基础运用
Excel进阶运用
Excel高阶运用
财务数字化
财务机器人
财务RPA
财务数字化实践
财务数字化转型之Python
财务Python入门
财务数字化转型之Power BI
POWER BI基础运用
POWER BI操作进阶
POWER BI思维课程
POWER BI实战运用
POWER BI建模
Power BI实用小锦囊
老赵话AI
AI应用思维篇
AI携手数据分析篇
AI携手PPT工作汇报篇
AI赋能职场文案撰写篇
AI智启视界,引领视听之旅
AI影像魔法课-小白轻松上手
视频编辑篇
数据处理篇
财务人的AI课程
AI基础应用
AI+财务实践
“栋”见AI
老赵话AI
财务软技能
人际技能
职业生涯与发展
商业技能
人际技能
职业生涯与发展
商业技能
人际技能
影响力
谈判与决策
沟通与汇报技巧
情绪管理
领导力
团队与绩效管理
变革管理
连线CFO
初创企业人才流动中的法律实务
解码HR——财务管理者的人力资源课
财界领袖洞察力
财务英语
财务英语
高情商职场人
高情商职场人
解码HR——财务管理者的人力资源课
人才管理四要素之选人
人才管理四要素之育人
人才管理四要素之用人
人才管理四要素之留人
职业生涯
职业路径规划
CFO“继承者们”的培养计划
连线CFO
CFO访谈
商业技能
战略与决策
市场与法规环境
项目管理
商业案例
公司与行业案例研究
个人IP打造
袁sir读财报
财务必会的PPT
财务汇报PPT制作
【财务管理者的法律课】懂法故事汇
后疫情时代,多用工模式下的法律风险
后疫情时代,用工调整下的法律考虑
后疫情时代,企业复工必备法律工具
御敌千里之外,如何避免合同订立阶段的风险?
效力即生命,合同效力的常见风险
回归本质,合同的意义在于履行
善始者谋善终,合同的变更与终止
在意结果,更在意后果,合同的违约责任
初创企业法律实务宝典之用人篇
袁sir读财报
袁sir读财报
非财人员的财务培训
全民财务
管理者财务思维
老板财税
全民财务
管理者财务思维
老板财税
全民财务
非财人员的财务思维锻造
管理者财务思维
非财务人员必备的财务知识之企业高管
老板财税课
老板必备的财税知识
共享财务
会计核算职能
共享运营职能
共享科技职能
会计核算职能
共享运营职能
共享科技职能
会计核算
会计准则
中美会计准则
合并报表
Excel提升会计处理效率
税务申报合规
共享运营
共享中心运营管理
共享中心标杆实践
财务数字化转型工具之RPA
财务数字化转型工具之PowerBI
财务数字化转型工具之AI
财务数字化转型之企业实践与趋势
财务管理者必备软技能
共享科技
财务管理信息系统搭建
财务数字化及工具应用
项目管理
财务管理软技能之沟通与汇报
专业财务
资金管理职能
税务管理职能
内控内审职能
计划与分析职能
供应链/成本管理职能
投融管理职能
资金管理职能
税务管理职能
内控内审职能
计划与分析职能
供应链/成本管理职能
投融管理职能
资金主管/经理
现金管理
信用管理
财务数字化工具应用
沟通与汇报技巧
资金总监
现金管理
信用体系搭建
危机管理
商业技能
团队管理
税务主管/经理
税收新政
税务合规与处理
税收优惠政策
税务稽查
跨境税收主要政策与处理
进出口申报与合规处理
税务总监
税收新政
税务稽查与应对
税收优惠与税务筹划
资本税收
进出口税收管理与筹划
跨境税务处理之非贸付汇
跨境税务处理之转让定价
各国税制介绍
团队管理与领导力
内控专员
内控基础
内审实务
财务沟通
财务汇报
情绪管理
内控经理
内控实务
内审实务
财务沟通与汇报
团队绩效管理
情绪管理
内控总监
内控体系搭建
内审实务
财务影响力
团队管理
商业技能
财务分析专员
财务分析基础
财务报表解读基础
Excel基础应用
Excel进阶应用
财务沟通与汇报
财务分析经理
经营分析
风险与决策
财务分析报告
财务分析行业实践
预算管理
Excel进阶应用
PowerBI助力数据分析与呈现
沟通与汇报
财务分析总监
财务分析助力决策
预算管控
数字化工具应用之Power BI
商业技能
团队管理
财务影响力
供应链/成本经理
成本管控实务
成本管控行业实践
费用管控实务
费用管控行业实践
财务数字化工具Power BI
沟通与汇报
供应链/成本总监
成本管控实务
行业最佳实践
团队管理
财务领导力
投融资管理总监
资本运作之上市
资本运作之并购
股权架构与股权激励
其他融资
财务投资
大话资本
资本税收
商业技能
财务影响力
业务财务(BP)
财务BP
财务BP
财务BP
业财融合
财务硬实力之经营分析
财务硬实力之预算管理
财务数字化工具之Power BI
财务软实力之沟通与汇报
财务软实力之商业技能
财务影响力
国学中的管理会计-孙子兵法
首页
直播
连线CFO
税政通
大话资本
财知到
线上课
视频库
专题课
云训练营
线下课
企服
行业
医药
建工
消费
科技
能矿
证书
CIMA
DMA
IPA
管会高级
管会中级
讲师
文库
笔记
财思/税思
问答
搜索
登录
注册
铂略财课
>
课堂笔记
>
认识内部审计的职能与定位
认识内部审计的职能与定位
笔记种类
课堂笔记
所属课程
认识内部审计的职能与定位
本课程主要讲解了内审的定义(5W+1H)、使命与职能、内审VS外审的区别;内审工作的发展与变化,新技术在内审领域的运用,及介绍了标杆公司通用、华为的内审制度;内部审计师的能力要求,内审人员的来源和职业发展。
本笔记制作于2019年10月
3112人阅读
分享至...
扫码阅读
打开
铂略财课APP
或
微信
扫码阅读
关注笔记
笔记正文
切换正文字号:
大
中
小
专注模式
您可能感兴趣的笔记
企业关键业务循环之人事行政管理
4765人已阅读
上市财务合规之路之业务合规
3715人已阅读
熟悉内审流程,推进项目开展
3702人已阅读
《碳排放权交易管理暂行条例》实施在即,深入了解双碳领域
3407人已阅读
建筑企业EPC风险管理及审计重点解析 II
3212人已阅读
一周热门笔记
全面贯彻落实增值税法——正式实施阶段疑难问题答疑会Ⅰ
2288人已阅读
税务稽查典型案例之关联企业税收风险
3460人已阅读
2025年企业所得税汇算清缴申报表调整与实务要点解析
4150人已阅读
跨境电商出口海外仓出口退税操作解析
3189人已阅读
集团化资金精益管理之实现手段及管控工具
4367人已阅读