如何让审核规则准确、清晰、合理又易于执行?
近年来,随着国内各大财务共享中心逐步稳定运营,共享财务与业务财务、战略财务形成了新时代的财务“铁三角“,核算会计们也迎来了一次华丽的转型。从手工记账到自动化记账再到AI记账,从传统的纸质审核转型到线上审批再到智能审核,无论是作业模式,还是作业工具都发生了翻天覆地的变化。
在这种行业变革中每一个财政法规、企业制度、核算要求的有效执行,都落脚于财务审核监督的有效性。因此共享的核算会计怎么审、审什么、能否标准明确统一的审,成为了财务共享服务质量和专业度的重要体现。如何让审核规则准确、清晰、合理又易于执行成为了一个值得讨论的话题。
很多集团已经共享上线几年还是无法摆脱千人千面的审核状况。而有些精细化程度很高的集团也是业务、财务全都叫苦连天。各中难处,想必只有真正身处其中的财务工作者才最有体会。所以今天想和大家一起聊聊财务审核工作中如何做好审核规则的“加减法”。
01
从“0”到“1”的加法,
从量的积累到质的变化
“做加法”前首先区分两个概念:管理制度和审核规则。
从定义上看:管理制度是组织为了实现特定目标而制定的一系列规则、规范和程序。它明确了组织内各部门和成员的职责、权利和义务,规范了各项工作的流程和方法。作用在于确保组织的有序运行,提高工作效率,保证工作质量,防范风险,促进组织的可持续发展。
审核标准是对管理制度的具体细化和量化,是确保管理制度得以有效执行的具体要求和规范。作用在于为员工提供明确的工作指导和行为准则,确保各项工作按照统一的标准进行,提高工作质量和效率。
加法第一步,把制度转化为执行标准——审核规则。
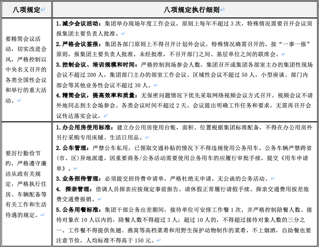
以中央“八项规定”为例,某国企党委根据八项规定出具了执行细则,对比之下可以清晰的感受到政策、制度与审核规则的差异。

通过上面的对比,明确的规则执行标准,可以给基层员工业务审核提供极大的便利。至于如何在明确规则的同时完成规则的“加法”,总结以下几点:
1、明确清晰的审核对象和范围
清晰界定需要审核的组织、性质、业务、流程活动等,明确其边界和涵盖的具体方面。我们对于不同场景下,哪些情况允许,哪些情况不允许,允许和不允许的具体尺度分别是什么。要将常见的场景、特殊情况,尽量全的梳理,避免每天要面对未知的突发情况。
例如,会议费审核标准制定时可以明确:集团本部(组织)年度会议(性质)人均标准不得超过200元(标准)。这里就明确了集团年会的报销标准,排除部室、研讨会等按照200元报销的可能。
再如,严禁公车私用,私车公养。审核规则可明确为:(1)集团自有车辆使用前必须提交《用车申请单》,明确使用人员、使用目的,使用时间,经当地行政负责人签批后方可使用。(2)车辆费用不得报销集团车辆管理系统中未维护车牌号码的车辆所产生的费用。到这一步已经比制度文件明确了很多,也还可以继续细化明确要求提供的附件需要如何审核,如:使用目的不得用于个人、使用时间需晚于最后一个领导签批完成。如果集团没有单独车辆管理系统,还可在审核规则中附表明确具体有哪些车辆属于集团车辆。
在明确事件性质时,应尽量不使用存在争议的词语,如“严重”“一般”“特殊”等词汇,无法避免时,要明确该词的定义。如三重一大中提到的:“重大决策事项”主要包括企业发展战略、破产、改制、兼并重组、资产调整、产权转让、对外投资、利益调配、机构调整等方面的重大决策……
2、 合理准确的审核标准
具备明确、客观、合理的基本条件:基于事实和数据,不受主观因素影响,避免人为偏见和随意性。如:精简的会议对于这个集团来说是指全辖性现场会议不超过200人,区域性会议不超过50人。这两种会议的人均就餐标准200元/天、住宿标准是350元/天。是否允许异地报销等要求。
这里也可以进一步细化:
(1)餐费:如果主办单位有食堂,原则上会议期间仅允许聚餐一次,其余时间需在食堂就餐,食堂独立运营的,由食堂开具餐费发票凭票报销,非独立运营的,餐费由会议主办部门承担。
(2)住宿费:北上广深,住宿费不得超过350元/人/天,其他城市住宿费不超过300元/人/天。两人住一间房时,住宿标准按2人计算。
丰富规则时尽量不出现模糊或有歧义的词语,要让审核人和被审核人都能准确理解,更要符合业务开展的实际情况。如果业务经常在偏远山区或旅游城市活动,需要根据实际情况提供更合理的审核标准,如:旅游城市根据淡旺季酒店浮动价格制定标准(可参考《中央和国家机关工作人员赴地方差旅住宿费标准明细表》)。偏远山区获取发票困难,也可明确无需提供发票直接按出差过夜天数发放补贴等。
3、标准统一的处理结果
在实际审核过程中业务处理结果需要根据风险程度进行区分。出现红线问题需要明确禁止的,也要明确该部分是否允许报销、超出标准部分应由谁承担。如果出现了风险程度相对较低的情况,也可能有弹性规则,如由于项目紧急情况出现的超等级乘坐交通工具,可以通过相应等级的审批作为审核辅助依据。
当然无论如何设置规则,总会有例外:在日常审核时,正常情况要求发票、水单、支付凭证金额一致,但经常见到因平台补贴造成尾差,反复沟通,换票复杂,审核过程如果一刀切,会增加很大沟通成本。规则可以统一处理标准:“业务发生时间、地点、店名一致情况下,水单、菜单、支付截图、发票差额≤1元时,以最低金额为报销依据。”这样在保证审核合规性同时也可以适当为业务人员提供支持和服务,这样特殊紧急就变成了合规合理。
4、贯彻到底的执行动作
财务审核动作的统一性是财务与业务部门建立信任的重要基础,也是树立财务权威性的重要手段。每项制度从研讨到签发,都需要财务深入参与和解读,从制度转化为审核执行标准后,需要配合完成内外部宣贯,保证业务部门明确理解审核要求,部门间达成一致。
无争议的审核规则一经确认必须严格执行,不应受人为因素影响造成执行的差异。被挑战时要坚定原则,也要能给业务部门提供最优解决方案。
管理不是强权,服务也不是一味妥协,共享会计想要在服务和监督中找到平衡点,支持业务工作的同时也应保持对自己的专业保持应有的原则和坚持。
5、持续更新审核规则
人为审核的失误率是不可避免的,在建立完善的审核执行标准的同时,要明确岗位职责,审核岗、稽核岗位人员配置完整并配有标准SOP。要保证审核出现的问题,第一时间解决,并且第一时间完善规则。规则完善主要可分为以下三点:
(1) 根据稽核、复核岗发现的问题,不断查缺补漏。
(2) 根据不断迭代的财税政策、集团制度,规则版本不断迭代。
(3) 根据不够明朗、存在歧义的规则不断明确和优化,保证内外部执行和理解的一致性。
很多人认为财务审核规则永远无法穷尽,对于持续优化存在畏难情绪。而事实是根据二八定律,把20%常见的特殊情况标准化下来就可以解决80%的常见问题。只要后续坚持高标准、细颗粒度的持续梳理,一定会让规则越来越清晰和完善。
02
芟繁就简,慎始敬终
随着财务共享中心运行的不断平稳,不少人发现,审核点越来越多,越来越细,带来的问题就是审核起来也越来越痛苦。某行业的龙头企业单一业态就能达到1500多条审核规则(业务层面规则非系统规则)。可想而知对员工来说学习成本高、学习效果差,一旦有理解上的差异,还会造成对外服务上的质量问题。
如何在不断精细化的财务标准中芟繁就简是很多财务共享中心想做但不敢做的事情。删减意味着要舍弃,而财务所有工作都是基于谨慎性的基础上开展,舍弃什么能保证没有风险,没人敢去轻易定义。
回归到规则本身,能删减的无外乎无风险或无责任。
1、明确划分风险等级
财税政策要求、集团内控要求,每一项都可能牵扯到税务、资金、账务等多重风险。所以只能从风险角度考虑风险大小。
重复性审核规则:某项审核内容已在供应商入库环节、合同归档环节、ERP系统验收环节经财务多次检查。重复性审核仍然存在风险的概率极低,此类规则可以适当减轻。
风险较小的审核规则:审核时经常要求单据中的粘贴单数量要与原始凭证中保持一致,但内外部审计关注的都是原始凭证是否能证明业务的真实性,而不是附件张数,所以此类风险较低的审核规则可以适当减轻。后续通过系统自动填充、交单窗口摆放样例、培训宣贯等方式完成规范化。
2、明确切分管控职责
从岗位职责上看,合同的法律风险、行政的采购操作、成本计算准确都有都有各自明确的责任部门,但财务作为最终审核环节,一旦出现问题经常被认为存在次要或连带责任。所以明确岗位职责、确定财务在集团业务中的责任边界十分重要。给财务的职责和权限需要匹配,才能更好地提升服务。
一个真实的案例:财务需要按照业务发生实质依据发票据实入账,集团的预算、会计科目都精确到了5-6级,财务经理和总经理,具有一级以下所有科目和预算的调整审批权限,也具备全部付款时审批权限。所以遇到2-6级的事项选错,是要求各级领导重复审批调整预算和账务,还是要求财务自行调账?这类问题在设置会计科目、预算科目和财务审核规则时要考虑到处理办法,避免因管理问题给财务造成的审核困扰和衍生的工作量。
3、机审代替人审
根据风险大小、管理职责切分后的规则能否减轻财务审核的痛苦还受企业的管理方式、业务系统基础条件、财务共享建设阶段等等各种因素影响。
大多数情况下的审核规则都只能增不能减,所以最后的方法就是通过系统控制,替换人为审核。这是人工审核点减少最直接有效的操作方式。通过智能审核,将业财双方明确、一致的规则由系统自动处理。既能有效控制审核风险,也能有效分散业务对财务共享退单理解差异造成的分歧,降低沟通成本。
不断地加法是为了极尽完善的风险防控,适当的减法是为了让人从基础的堵漏转化为更高阶的风险防控。“加”、“减”的平衡点没有标准答案,只要每个财务共享找到适合自己的平衡点人员价值、财务价值、企业价值才会进入到良性的循环中。
声明:此网站所刊载文章、图片等,属于相关权利人所有,若因客观原因存在使用不当的情况,敬请与我们联系及时依法删除或修改处理。
这里有更多的财税信息、更专业的政策解读、最激烈的热点碰撞,还有海量的免费课程体验,欢迎加入财税讨论群(微信号:linkedf-fans)

