选课中心
选课中心

替设立在新加坡的全资母公司代收代付减排量交易款项时需要代扣代缴所得税吗

我们是一家外资船公司在上海设立的全资子公司,代理母公司的集装箱运输相关业务。双方合同约定我们除了业务开展之外,还要替母公司代收海运费等同时代付一些支线费用,我们以mark-up的形式在管理费用的基础上收取一定比例的代理费作为我们的利润来源。
现在有国内客户打算购买跟碳排放相关的减排量交易证书,该证书将由母公司跟国外第三方机构申请获得。我们需要替母公司收这类款项,然后再还给母公司。
虽然国际海运享受增值税免税政策,但我们理解减排量交易应缴纳6%的增值税,只是对于代扣代缴所得税,我们不确定是否需要?我们母公司税务团队认为我们不构成常设机构,根据中新税收协定应该不需要我们代扣代缴;但是我们专管员认为只要是源自国内的收入,就该代扣代缴。

麻烦老师不吝指教。谢谢!
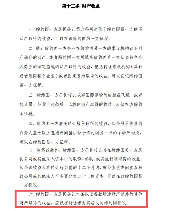
查看全部收起附图 1
如冰郎 提问于 2026-01-29 14:28
我来回答
邀请讲师回答
已邀请 0
推荐回答讲师

1个回答

  • 问答板块小编 2026-01-30 09:39
    需要代扣代缴企业所得税。 如果这笔费用本身母公司需要缴纳企业所得税,并不会因为由您公司代收就豁免义务 碳排放交易是个比较新兴的产品,比较接近的概念是税收协定中的特许权使用费 根据 中国新加坡协定,特许权的定义供您参考““特许权使用费”一语是指使用或有权使用文学、艺术或科学著作,包括电影影片、无线电或电视广播使用的胶片、磁带的版权,任何计算机软件,专利,商标、设计或模型,图纸、秘密配方或秘密程序所支付的作为报酬的各种款项;也包括使用或有权使用工业、商业、科学设备或有关工业、商业、科学经验的情报所支付的作为报酬的各种款项。”
    • 2026-01-30 10:23:56
      老师,我想的是,既然增值税是按照其他财产收益来征税的,那么所得税是不是也可以参考中新协定中关于财产收益中的其他来呢?麻烦再看看。谢谢。
      • 0
      • 1
    • 2026-02-04 09:44:37

      这个您可以和税务局协商一下,碳排放权在国内法上有人认为可以按照“转让财产收入”确认企业所得税。是否在国际法上能按照其他财产收益确认,需要和当地税务局沟通。

相关问答

  • 于老师 工商管理硕士

    一、视同销售的销项税额不应转回,但无需重复纳税,正确申报流程为:

    (一)视同销售时,申报表作为“未开票销售额”。

    (二)实际销售并且开票时,同时包含于“开票销售额”和“未开票销售额(负数填写)”。也就是说,这一期其实是“1-1=0”的逻辑。

    二、若实际退回,则冲减此前视同销售的销售额,流程为

    (一)视同销售时,申报表作为“未开票销售额”。

    (二)退回时,申报“未开票销售额(负数填写)”。也就是说,这两期合起来其实是“1-1=0”的逻辑。

    税务合规与筹划
    1个回答2026-04-28 15:57
  • 高老师 知名集团投资总监

    A7012表第47行减第48行的差额,通常不需要与A107041表第15行完全一致,两者之间存在差异是正常且合理的。

    比如:

    1、研发过程中的房屋折旧或租赁费    高新口径可以计入研发费用,而研发加计扣除不可以计入研发费用加计扣除    

    2、研发活动形成产品后销售的对应材料费,高新口径不需要冲减研发费用,而研发加计扣除需要冲减研发费用。

    所以您需要找一下具体的不一致的原因,和税务进行解释。

    税务合规与筹划
    1个回答2026-04-28 14:25
  • 于老师 工商管理硕士

    这是因为结算方式改变(原因并不重要,只是一个原因而已)而导致的“销售折让”。因此,对方应当就此2万开具红字发票;您也以此冲减相应成本费用和进项税额。

    会计准则 税务合规与筹划 发票
    1个回答2026-04-28 10:17
  • 没有找到问题?

    可点击下方按钮直接提问

    我要提问
    VIP会员专享
    本功能为VIP会员专享,您的免费提问体验次数已经用完。

    铂略VIP会员权限

    • 直播课、视频课、课堂笔记免费看
    • 线下课在线转播免费看
    • 全国财税精英免费为您提供在线答疑、电话答疑服务
    更多会员权益,等您发现,马上 了解会员方案联系客服
      VIP会员专享
      本功能为VIP会员专享,您目前无法使用该功能。

      铂略VIP会员权限

      • 直播课、视频课、课堂笔记免费看
      • 线下课在线转播免费看
      • 全国财税精英免费为您提供在线答疑、电话答疑服务
      更多会员权益,等您发现,马上 了解会员方案联系客服
      没有账号?立即注册
      提示

      重置密码成功

      已重置该账号登录密码
      确定
      提示

      短信验证码发送成功

      验证码已发送到您的手机,请查看手机短信后填写。
      (短信验证码30分钟内有效)
      确定
      提示

      邮箱验证码发送成功

      验证码已发送到您的邮箱,请
      (短信验证码30分钟内有效)
      确定
      选择登录账号

      该手机号对应多个账号,请选择

      选好了,确认登录
      提示

      一个铂略账号只能关联绑定一个微信账号。
      您的铂略账号已关联绑定过其他微信账号,您可登录铂略PC官网、
      APP或拨打铂略客服电话(400-616-3899)解除绑定。解除绑定
      后,请再与当前微信账号进行绑定。

      知道了
      提示

      一个铂略账号只能关联绑定一个QQ账号。
      您的铂略账号已关联绑定过其他QQ账号,您可登录铂略PC官网、
      APP或拨打铂略客服电话(400-616-3899)解除绑定。解除绑定
      后,请再与当前QQ账号进行绑定。

      知道了
      提示

      一个铂略账号只能关联绑定一个新浪账号。
      您的铂略账号已关联绑定过其他新浪账号,您可登录铂略PC官网、
      APP或拨打铂略客服电话(400-616-3899)解除绑定。解除绑定
      后,请再与当前新浪账号进行绑定。

      知道了
      提示

      一个铂略账号只能关联绑定一个手机号码。
      您的铂略账号已关联绑定过其他手机号码,您可登录铂略PC官网、
      APP或拨打铂略客服电话(400-616-3899)解除绑定。解除绑定
      后,请再与当前手机号码进行绑定。

      知道了
      360浏览器谷歌浏览器

      学习时长规则说明

      1、学习时长指用户看课所用的实际时间,也就是说一个用户一天的学习时长最多为24小时。

      2、一个用户一天中的同一时刻如果播放多门课,只有最先进入的一门课计入该时刻的学习时长,如例1。

      3、用户倍速播放时产生的学习时长以实际时间为准,如例2。

      例1:用户某天9点到10点在PC上看了A课,9点30分到10点30分在手机上看了B课,那么学习时长为1.5小时,其中A课1小时,B课0.5小时。

      例2:用户以2倍速观看了1小时的课程,那么学习时长为0.5小时。

      *学习任务的完成情况统计与学习时长无关,是以在整个课程内容中,已观看部分的覆盖情况来判定的。
      • APP下载
      APP

      Android/iOS

      微信分享

      打开微信扫一扫,点击弹出
      页面右上角的分享按钮,
      即可分享给朋友~