


这个劳务编码,增值税法实施后就会取消,变成服务类别。
目前还是在用,但是很多人真的是乱开。
看着劳务,就觉得是劳务费,人工服务费也选这个开具,其实是错误的。
而有些本身该开劳务,又不敢开,比如委托加工,本身就是加工劳务,非要开成货物类别发票。
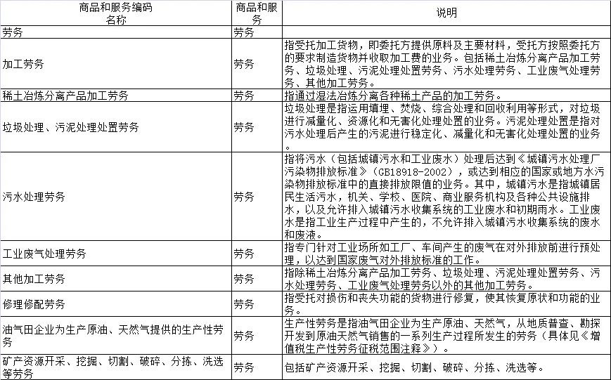
实际上劳务编码范畴就是下面这些。
对照看看,别乱开了。

而你安装服务,本身就是建筑服务范畴。

开票莫乱开哦。
声明:此网站所刊载文章、图片等,属于相关权利人所有,若因客观原因存在使用不当的情况,敬请与我们联系及时依法删除或修改处理。
这里有更多的财税信息、更专业的政策解读、最激烈的热点碰撞,还有海量的免费课程体验,欢迎加入财税讨论群(微信号:linkedf-fans)

