选课中心
选课中心

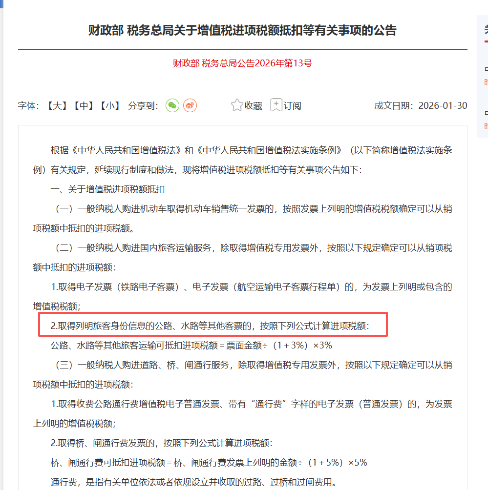
2026年第13号新规运输服务发票抵扣

2026年第13号新规规定,除电子发票(铁路电子客票)、电子发票(航空运输电子客票行程单)外,公路、水路等其他客票需列明旅客身份信息,然后按照公式计算税额:
1、比如滴滴打车的运输服务发票,为电子发票(普通发票),发票上是未列明旅客信息的,这样的发票能否抵扣?
2、比如取得的运输服务*轨道交通服务*票款,为增值税电子普通发票,发票上是未列明旅客信息的,这样的发票能否抵扣?
查看全部收起附图 1
匿名用户 提问于 2026-02-09 17:58
我来回答
邀请讲师回答
已邀请 0
推荐回答讲师

2个回答

  • 高老师 知名集团投资总监 2026-02-09 22:11

    根据目前规定,不属于专票和铁路数电票和航空运输数电票的都需要注明旅客身份信息,否则不属于可以抵扣凭证。

  • 高老师 知名集团投资总监 2026-02-09 22:11

    根据目前规定,不属于专票和铁路数电票和航空运输数电票的都需要注明旅客身份信息,否则不属于可以抵扣凭证。

相关问答

  • 于老师 工商管理硕士

    这个发票项目是正确的。

    根据“财政部 税务总局公告2026年第9号”附件2《销售服务、无形资产、不动产注释》相关定义:

    销售无形资产,是指转让无形资产所有权或者使用权的业务活动。无形资产,是指不具实物形态,但能带来经济利益的资产,包括技术、商标、著作权、商誉、自然资源使用权和其他无形资产。

    其他无形资产,包括基础设施资产经营权、公共事业特许权、配额、经营权(包括特许经营权、连锁经营权、其他经营权)、经销权、分销权、代理权、会员权、席位权、网络游戏虚拟道具、域名、名称权、肖像权、冠名权、转会费以及其他不具实物形态,但能带来经济利益的资产。

    税务合规与筹划 发票
    1个回答2026-05-10 15:34
  • 于老师 工商管理硕士

    关于“充值100元返利10元”,需要您来补充一下:

    一、充值100元,是商场实际收了100元,是吧?这100元商场全部给商户吗?

    二、返利10元,是商场实际拿出10块钱,给顾客吗?还是其他方式?

    税务合规与筹划
    1个回答2026-05-10 15:15
  • 于老师 工商管理硕士

    单就“实收资本弥补亏损”,以下会计分录即可,也不涉及税费:

    借:实收资本 881万

      贷:利润分配-未分配利润 881万

    但是,考虑到您提供信息不全(比如,资产负债表左侧490万,右侧只有169万,这样并不平衡),可能会有歧义,必要的话您可提供全部财务数据再看看。

    会计准则 税务合规与筹划
    1个回答2026-05-09 16:48
  • 没有找到问题?

    可点击下方按钮直接提问

    我要提问
    VIP会员专享
    本功能为VIP会员专享,您的免费提问体验次数已经用完。

    铂略VIP会员权限

    • 直播课、视频课、课堂笔记免费看
    • 线下课在线转播免费看
    • 全国财税精英免费为您提供在线答疑、电话答疑服务
    更多会员权益,等您发现,马上 了解会员方案联系客服
      VIP会员专享
      本功能为VIP会员专享,您目前无法使用该功能。

      铂略VIP会员权限

      • 直播课、视频课、课堂笔记免费看
      • 线下课在线转播免费看
      • 全国财税精英免费为您提供在线答疑、电话答疑服务
      更多会员权益,等您发现,马上 了解会员方案联系客服
      没有账号?立即注册
      提示

      重置密码成功

      已重置该账号登录密码
      确定
      提示

      短信验证码发送成功

      验证码已发送到您的手机,请查看手机短信后填写。
      (短信验证码30分钟内有效)
      确定
      提示

      邮箱验证码发送成功

      验证码已发送到您的邮箱,请
      (短信验证码30分钟内有效)
      确定
      选择登录账号

      该手机号对应多个账号,请选择

      选好了,确认登录
      提示

      一个铂略账号只能关联绑定一个微信账号。
      您的铂略账号已关联绑定过其他微信账号,您可登录铂略PC官网、
      APP或拨打铂略客服电话(400-616-3899)解除绑定。解除绑定
      后,请再与当前微信账号进行绑定。

      知道了
      提示

      一个铂略账号只能关联绑定一个QQ账号。
      您的铂略账号已关联绑定过其他QQ账号,您可登录铂略PC官网、
      APP或拨打铂略客服电话(400-616-3899)解除绑定。解除绑定
      后,请再与当前QQ账号进行绑定。

      知道了
      提示

      一个铂略账号只能关联绑定一个新浪账号。
      您的铂略账号已关联绑定过其他新浪账号,您可登录铂略PC官网、
      APP或拨打铂略客服电话(400-616-3899)解除绑定。解除绑定
      后,请再与当前新浪账号进行绑定。

      知道了
      提示

      一个铂略账号只能关联绑定一个手机号码。
      您的铂略账号已关联绑定过其他手机号码,您可登录铂略PC官网、
      APP或拨打铂略客服电话(400-616-3899)解除绑定。解除绑定
      后,请再与当前手机号码进行绑定。

      知道了
      360浏览器谷歌浏览器

      学习时长规则说明

      1、学习时长指用户看课所用的实际时间,也就是说一个用户一天的学习时长最多为24小时。

      2、一个用户一天中的同一时刻如果播放多门课,只有最先进入的一门课计入该时刻的学习时长,如例1。

      3、用户倍速播放时产生的学习时长以实际时间为准,如例2。

      例1:用户某天9点到10点在PC上看了A课,9点30分到10点30分在手机上看了B课,那么学习时长为1.5小时,其中A课1小时,B课0.5小时。

      例2:用户以2倍速观看了1小时的课程,那么学习时长为0.5小时。

      *学习任务的完成情况统计与学习时长无关,是以在整个课程内容中,已观看部分的覆盖情况来判定的。
      • APP下载
      APP

      Android/iOS

      微信分享

      打开微信扫一扫,点击弹出
      页面右上角的分享按钮,
      即可分享给朋友~