最近,好多企业收到税务局补缴残保金的通知,可把财务人愁坏了!

01
收到通知怎么办!
这里有答案!
收到通知的粉丝不要慌,小编教你三步从容应对!
一、稳住,自查
登录电子税务局,重点盯住三个数:
1、看看“在职职工人数”算对、报对了没
2、看看”工资总额”算对、报对了没
3、看看“残疾人就业人数”是否和残联认定的数对得上
二、数据查完了,无非两种情况,咱们对号入座
情况1:哎呀,好像确实报漏/报错了…
如果发现真是自己疏忽了,咱也别藏着掖着。主动给专管员打个电话,态度诚恳地承认疏忽,并按指引把该补的金额及时缴上。积极配合,通常都能顺利解决。
情况2:查完了,咱家数据没问题!
那大概率是虚惊一场,可能是系统识别或者其他小误会。这时候,咱们就需要写一份“情况说明”去跟税务局沟通清楚。怎么写?别怕,模板在下面!
三、情况说明
如果你确认自己数据没问题,直接参考小编的模板来写你的情况说明吧!
XX税务局:
关于我公司2024年残保金申报人数和在职职工工资总额与工资薪金申报人数和工资总额存在差异,经我公司内部核查,现就相关情况说明如下:
一、差异情况概述
我公司发现,残保金申报的人数少于公司个税申报系统的月度平均人数。经详细比对和分析,差异构成如下:

二、具体差异原因分析如下
1、退休返聘人员情况说明
我公司有三名退休返聘人员,这三名人员公司按照工资薪金在我公司申报了个税。而退休人员再任职的,根据相关规定与用人单位不构成劳动关系,因此我公司未将其计入在职职工人数,也因此未将其纳入残保金申报人数中。
2、实习生情况说明
我公司202X年7月、8月招聘了两名暑期实习生,签的实习用工协议,公司按工资薪金申报了个税。
实习生因为是临时实习协议,未签订劳动合同,不属于职工,也不属于季节性用工。所以公司也因此未将其纳入残保金申报人数中。
3、劳务派遣人员说明
公司有一名劳务派遣人员,日常正常劳务派遣费用均是公司支付给劳务派遣公司,劳务派遣公司给劳务派遣人员申报个税。但是节假日,公司有单独直接支付给劳务派遣人员的节日慰问费,这部分公司直接按工资薪金给劳务派遣人员申报了个税。
按照规定,劳务派遣人员不属于公司职工,属于派遣公司的职工,所以我公司未将其列为残保金申报人数。
特此说明。
XXX公司
XXXX年XX月XX日
02
残保金怎么算?
残保金如何计算,其实并不复杂,一图看明白!

举个例子:
财春公司2024年在职职工140人,其中持有残疾证员工2人,在职职工年平均工资7万,计算2025年应申报缴纳残疾人保障金金额是多少?
①假设当地年平均工资为3万元,安排残疾人就业的比例为1.5%:用人单位在职工年平均工资7万>3万x2倍=6万元
则按照当地2倍工资计算
②保障金年应缴费额=(140x1.5%-2)x60000=6000元
③税收优惠:财春公司安排比例为2/140=1.42%,1.42%>1%,所以减按应缴费额的50%缴纳。
即6000x50%=3000元
03
残保金中的工资总额
必须要与个税申报的工资总额一致吗?
不一定必须一致。
比如:
个税申报的工资总额包括企业聘用的退休人员的工资薪金,但是由于退休人员无法和企业签订劳动合同,虽然支付退休人员的报酬属于工资薪金来申报个税,但是不应纳入残保金的工资总额基数。
注意:
残保金申报表里的职工工资总额如何填报?

用人单位“上年在职职工工资总额”应按照国家统计局有关文件规定口径计算。计算残疾人就业保障金的基数“工资总额”应当是应发工资,就是扣除个人所得税和个人承担的社保之前的金额,包含工资、奖金、津贴等。
04
残保金申报的工资总额
必须与企税汇缴的工资总额一致吗?
也不一定一致,主要要看两的者差异预警。
一、差异预警提示
系统提示风险:2024年企业所得税汇算清缴申报的工资总额和人数与本次残保金申报的工资总额和人数不一致。
二、差异来源
1、企业所得税汇缴申报表

2、残保金申报表

三、两者是否必须一致
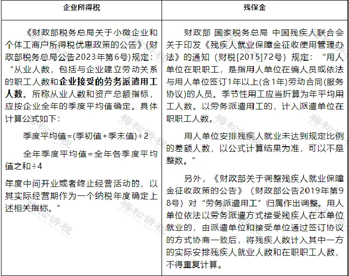
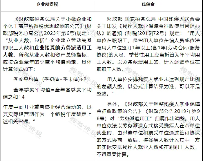
1、从职工人数来说

(1)企业所得税的从业人数包括企业接受的劳务派遣用工人数,而残保金的人数中,首先,劳务派遣人员是属于派出方的,其次,以派遣方式接受残疾人在本单位就业的,人员归属由派遣单位和接受单位通过签订协议的方式协商确定归属,这也可能存在口径差异。所以在人数统计方面,企业所得税口径的人数和残保金的职工人数就存在差异。
(2)退休返聘人员无法和企业签订劳动合同,即无法与企业建立劳动关。因此,企业所得税和残保金的职工人数应均不包含退休返聘人员。
2、从工资总额来看

如果有特殊情况或者特殊人员,两者有一定的差异:
(1)劳务派遣:如果劳务派遣员工的人数计入用工单位,则工资总额应该在用工单位的工资总额中包含;反之,应全部不在用工单位包含,而计入派遣单位的人数和工资总额。
(2)退休返聘:企业因返聘离退休人员所实际发生的费用,应区分为工资薪金支出和职工福利费支出。其中属于工资薪金支出的,准予计入企业工资薪金总额的基数,作为计算其他各项相关费用扣除的依据。而返聘离退休人员无法和企业签订劳动合同,则不应纳入残保金的工资总额基数。
总结:
1、从目前的政策来看,残保金申报的人数和工资总额和上年度企业所得税申报的人数和工资总额,在不存在返聘离退休人员、劳务派遣人员等特殊人员情况下,应该是相差不大的,预计有小额差异时,系统也不会提示风险。
2、至于是否可以直接取企业所得税申报表工资总额的数据作为残保金申报基数,小编认为在没有特殊人员、特殊情况下,其实是可以的。
05
残保金常见五大问题
问题一:企业在什么情况下残疾人就业保障金不需要缴纳?
答:残疾人保障金,这2种情况下的企业不用缴纳!
情况一:
如果你的企业安排残疾人就业达到本单位在职职工总数的1.5%,就不用交残保金;如果达不到这个标准,就要交相应的残保金。
情况二:
工商注册登记未满3年、在职职工总数30人(含)以下的企业,可在剩余时期内按规定免征残疾人就业保障金
问题二:哪些因素影响残疾人就业保障金缴纳金额的多少?
答:
1. 上年用人单位在职职工人数
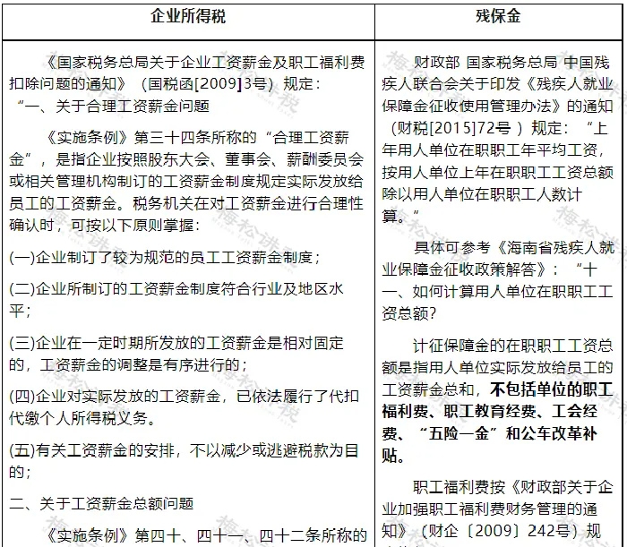
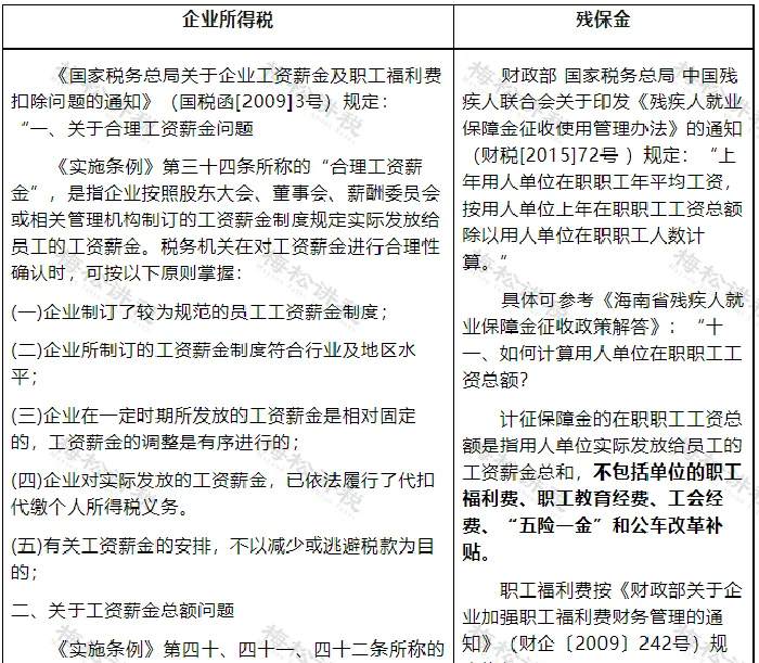
用人单位在职职工,是指用人单位在编人员或依法与用人单位签订1年以上(含1年)劳动合同(服务协议)的人员。季节性用工应当折算为年平均用工人数。以劳务派遣用工的,计入派遣单位在职职工人数。用人单位依法以劳务派遣方式接受残疾人在本单位就业的,由派遣单位和接受单位通过签订协议的方式协商一致后,将残疾人数计入其中一方的实际安排残疾人就业人数和在职职工人数,不得重复计算。
2.上年用人单位在职职工年平均工资
用人单位在职职工年平均工资,按用人单位上年在职职工工资总额除以用人单位在职职工人数计算。用人单位上年在职职工年平均工资未超过当地社平工资2倍(含)的,按用人单位上年在职职工年平均计征保障金;超过当地社会平均工资2倍以上的,按当地社会平均工资2倍计征保障金。社会平均工资指企业所在地人力资源社会保障部门公布的全口径城镇单位就业人员平均工资。
在职职工工资总额是指用人单位实际发放给员工的工资薪金总和,不包括单位的职工福利费、职工教育经费、工会经费、“五险一金”和公车改革补贴。
上年用人单位在职职工工资总额按照国家统计局有关文件规定口径计算,包括计时工资、计件工资、奖金、加班加点工资、津贴、补贴以及特殊情况下支付的工资等项目。
以上工资均为税前工资,不是扣除个人所得税、保险和公积金后的实发数。
3.上年用人单位实际安排的残疾人就业人数
残疾人是指持有《中华人民共和国残疾人证》上注明属于视力残疾、听力残疾、言语残疾、肢体残疾、智力残疾、精神残疾和多重残疾的人员,或者持有《中华人民共和国残疾军人证》(1至8级)的人员。
用人单位将残疾人录用为在编人员或依法与就业年龄段内的残疾人签订1年以上(含1年)劳动合同(服务协议),且实际支付的工资不低于当地最低工资标准,并足额缴纳社会保险费的,方可计入用人单位所安排的残疾人就业人数。
没有购买社会保险的残疾人职工不能计入所安排残疾人就业人数。
问题三:我们公司在各地都有分公司,每个分公司都不超30人,总分合计远超30人了,请问分公司是否有残保金优惠?
答:由于各地分公司在职职工人数在30人(含)以下,因此暂免征收残疾人就业保障金。(2024年申报2023年残保金时可享受该优惠)
注意:
总分机构原则上应该分别在各自所在地的税局申报缴纳残疾人就业保障金。
问题四:若是企业未按规定缴纳残疾人就业保障金会有什么责任?
答:用人单位不未按规定缴纳保障金的,税务机关应提交财政部门,由财政部门予以警告,责令限期缴纳。逾期仍不缴纳的,除补缴欠缴数额外,还应当自欠缴之日起,按日加收5‰的滞纳金。
对未按比例安排残疾人就业且拒缴、少缴残保金的用人单位,其失信行为将记入信用记录,纳入全国信用信息共享平台,有的地区规定不得参评先进单位和文明单位,主要负责人不得参与评先选优等。
问题五:公司一直好多年亏损,残疾人就业保障金有减免吗?
答:用人单位遇不可抗力自然灾害、连续两年亏损、破产或其他突发事件遭受重大直接经济损失等原因需要减免或者缓缴保障金的,应在办理年审时,向负责本单位年审的残疾人就业服务机构申请减免或者缓缴保障金。残疾人就业服务机构接到申请减免或者缓缴保障金之日起30日内作出批复。用人单位申请时应提供书面申请报告、重大经济损失的相关证明,以及本单位审计报告和会计年报等相关材料。
用人单位申请保障金的缓缴期限最长不得超过6个月;减缴数额不得超过1年的保障金应缴额;已进入破产程序或已办理歇业手续的用人单位,可申请免缴保障金。
申请减免缓缴保障金的用人单位应于每年5月底前持书面申请报告、遭受灾害有效证明(由新闻媒体、保险公司、政府相关行政部门出具)、财务会计报告(由会计师事务所出具)等材料向主管税务机关同级财政部门提出申请,财政部门按用人单位所属级次的权限进行审批,并在6月底前将审批结果反馈主管税务机关,进行数据更新和征缴保障金。
批准减免或者缓缴保障金的用人单位名单,应当每年公告一次。公告内容应当包括批准机关、批准文号、批准减免或缓缴保障金的主要理由等。
声明:此网站所刊载文章、图片等,属于相关权利人所有,若因客观原因存在使用不当的情况,敬请与我们联系及时依法删除或修改处理。
这里有更多的财税信息、更专业的政策解读、最激烈的热点碰撞,还有海量的免费课程体验,欢迎加入财税讨论群(微信号:linkedf-fans)

