选课中心
选课中心

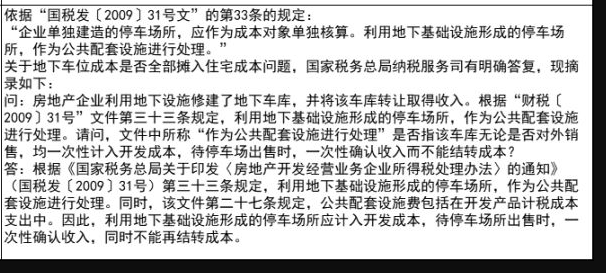
房地产土地增值税清算时,地下停车位算不算土地增值税清算范围?确认地下停车位成本时能不能按公共配套处理

房地产清算
查看全部收起附图 1内蒙古 呼和浩特
京蕙 提问于 2025-06-08 15:58
我来回答
邀请讲师回答
已邀请 0
推荐回答讲师

1个回答

  • 于老师 工商管理硕士 2025-06-08 18:24

    请您补充一下,这个停车位是业主拿钱买了,还是根本没有卖?

    • 2025-06-08 19:53:59
      业主买了,没有产权,租赁合同,二十年的
    • 2025-06-09 10:03:24

      既然只是“二十年租赁合同”,那不算永久使用权。这个钱无需作为土地增值税清算收入,但是也不能作为扣除项目。另外,既然乃是“业主买了(二十年租赁权)”,那就不能作为公共配套(即只作扣除,不作收入)。相关原则于“国税发〔2006〕187号”文件有所体现,您可对照查阅一下。

      个人理解,仅供参考;您也可直接与主管税务机关沟通一下。

相关问答

  • 于老师 工商管理硕士

    根据《财政部 国家税务总局关于房产税、城镇土地使用税有关政策的通知》(财税〔2006〕186号)二、关于有偿取得土地使用权城镇土地使用税纳税义务发生时间问题

      以出让或转让方式有偿取得土地使用权的,应由受让方从合同约定交付土地时间的次月起缴纳城镇土地使用税;合同未约定交付土地时间的,由受让方从合同签订的次月起缴纳城镇土地使用税。

    也就是说,何时开始缴纳城镇土地使用税,与缴纳契税没有直接关系;应于“合同约定交付土地时间的次月”或者“合同签订的次月”起开始缴纳。

    财务报表 财务领导力 财务分析
    1个回答2025-10-10 11:37
  • 于老师 工商管理硕士

    不需要。

    一、发票不是印花税应税凭证。

    二、若签订了借款合同,则需要按照万分之零点五计算缴纳印花税。

    会计准则 财务领导力 管理会计
    1个回答2025-10-10 09:56
  • 朱老师 铂略答疑讲师

    第一个问题:

    该自然人通过在香港证券交易所开立的股票账户买卖境内企业股票暂不征收个人所得税。政策依据为:

    1、《关于深港股票市场交易互联互通机制试点有关税收政策的通知》(财税【2016】127号)

    2、《关于沪港股票市场交易互联互通机制试点有关税收政策的通知》(财税【2014】81号)

    所以该自然人只需要就买卖美国股票取得的所得300万向中国税务机关缴纳个人所得税,应纳税额是多少不好说。为什么这么说呢?假设该自然人只做了下列操作:

    (1)1000万元买入A股票,30日后全部卖出,卖出价格为900万元,也就是亏损100万元。

    (2)2000万元买入B股票,40日后全部卖出,卖出价格为2400万元,也就是盈利400万元。

    虽然该自然人总的盈利是300万元。但是中国税法仅对买卖价差为正数的财产转让所得缴纳征税,所以该自然人应当仅对第(2)笔股票交易向中国税务机关申报纳税。政策依据为:

    1、《个人所得税法》第二条

    2、《个人所得税法实施条例》第八条第九款

    3、《个人所得税法》第六条第一款第五项

    4、《个人所得税法实施条例》第十九条、第二十条

    第二个问题:

    境外所得已纳所得税抵免额在汇算时必须一次性抵免,抵免后有余额的可向以后年度结转,但结转年数不得超过5年。政策依据为:《关于境外所得有关个人所得税政策的公告》(财政部 税务总局公告2020年第3号)。

  • 没有找到问题?

    可点击下方按钮直接提问

    我要提问
    VIP会员专享
    本功能为VIP会员专享,您的免费提问体验次数已经用完。

    铂略VIP会员权限

    • 直播课、视频课、课堂笔记免费看
    • 线下课在线转播免费看
    • 全国财税精英免费为您提供在线答疑、电话答疑服务
    更多会员权益,等您发现,马上 了解会员方案联系客服
      VIP会员专享
      本功能为VIP会员专享,您目前无法使用该功能。

      铂略VIP会员权限

      • 直播课、视频课、课堂笔记免费看
      • 线下课在线转播免费看
      • 全国财税精英免费为您提供在线答疑、电话答疑服务
      更多会员权益,等您发现,马上 了解会员方案联系客服
      没有账号?立即注册
      提示

      重置密码成功

      已重置该账号登录密码
      确定
      提示

      短信验证码发送成功

      验证码已发送到您的手机,请查看手机短信后填写。
      (短信验证码30分钟内有效)
      确定
      提示

      邮箱验证码发送成功

      验证码已发送到您的邮箱,请
      (短信验证码30分钟内有效)
      确定
      选择登录账号

      该手机号对应多个账号,请选择

      选好了,确认登录
      提示

      一个铂略账号只能关联绑定一个微信账号。
      您的铂略账号已关联绑定过其他微信账号,您可登录铂略PC官网、
      APP或拨打铂略客服电话(400-616-3899)解除绑定。解除绑定
      后,请再与当前微信账号进行绑定。

      知道了
      提示

      一个铂略账号只能关联绑定一个QQ账号。
      您的铂略账号已关联绑定过其他QQ账号,您可登录铂略PC官网、
      APP或拨打铂略客服电话(400-616-3899)解除绑定。解除绑定
      后,请再与当前QQ账号进行绑定。

      知道了
      提示

      一个铂略账号只能关联绑定一个新浪账号。
      您的铂略账号已关联绑定过其他新浪账号,您可登录铂略PC官网、
      APP或拨打铂略客服电话(400-616-3899)解除绑定。解除绑定
      后,请再与当前新浪账号进行绑定。

      知道了
      提示

      一个铂略账号只能关联绑定一个手机号码。
      您的铂略账号已关联绑定过其他手机号码,您可登录铂略PC官网、
      APP或拨打铂略客服电话(400-616-3899)解除绑定。解除绑定
      后,请再与当前手机号码进行绑定。

      知道了
      360浏览器谷歌浏览器

      学习时长规则说明

      1、学习时长指用户看课所用的实际时间,也就是说一个用户一天的学习时长最多为24小时。

      2、一个用户一天中的同一时刻如果播放多门课,只有最先进入的一门课计入该时刻的学习时长,如例1。

      3、用户倍速播放时产生的学习时长以实际时间为准,如例2。

      例1:用户某天9点到10点在PC上看了A课,9点30分到10点30分在手机上看了B课,那么学习时长为1.5小时,其中A课1小时,B课0.5小时。

      例2:用户以2倍速观看了1小时的课程,那么学习时长为0.5小时。

      *学习任务的完成情况统计与学习时长无关,是以在整个课程内容中,已观看部分的覆盖情况来判定的。
      • APP下载
      APP

      Android/iOS

      微信分享

      打开微信扫一扫,点击弹出
      页面右上角的分享按钮,
      即可分享给朋友~